Copyright © 2006-2022 高顿教育, All Rights Reserved. 网站地图
小规模纳税人销售除固定资产以外的资产是3%,销售固定资产是3%-2%;而一般纳税人销售固定资产和固定资产以外都是3%-2%。是这样吧、
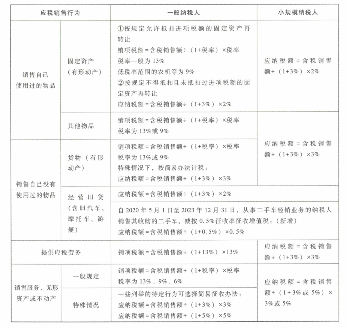
窗同学勤奋的同学你好~~~老师来啦♡
同学参考一下老师总结的表格
希望老师的解答可以帮助同学理解(*╹▽╹*),老师全程陪伴你哟,加油ヾ(◍°∇°◍)ノ゙

\n//glive.gaodun.com/upload/14...
本题中的C选项 符合条件的资产购置怎么理解 资产购置不是对...
为什么是保险公司不适用以1个季度为纳税期限?基于什么考虑?怎...
10.8 税务实务模考测评 简答题(4)应纳税款 [(436...
\n//glive.gaodun.com/upload/14...
涉税实务 题型专项 单项选择第八题。A105000 ...
老师针对事项3分录,借:投资性房地产2250,货:固资210...
财产转让是差额纳税啊,为什么转让全额纳税、?...
\n//glive.gaodun.com/upload/16...
e为什么不选?...

薪税师证书怎么领取?查询网站在哪儿?针对这类问题,小熊学姐简短回答一下,薪税师证书是长期有效的。另外,关于证书的查询方式,就需要小伙伴们看看下面学姐给大家总结的内容了哦。

薪税师证书成为大部分考生意图在涉税行业深入发展的首选证书,其中不外乎市场对人才的渴求和职业的稀缺。在这个时代,谁优先掌握资源,就意味着比别人快了一步。大家在考证时往往会选择一家培训机构来辅助学习,师资力量强大的培训机构无疑在一定程度上节省了不少摸索的过程,并且提高了备考效率。

薪税师考试可以申请免试吗?薪税师两个考试阶段怎么考?时至7月,已是薪税师考试报名末期,很多小伙伴还是不清楚考试报名相关内容,下面小熊学姐就来给大家讲一讲!

2022年薪税师考试成绩怎么查?多少分算合格?7月,承接着春的生机,蕴含着秋的成熟,一群小伙伴经历紧张的备考迎来满意的分数,沉甸甸的证书;另一群小伙伴正处于备考阶段,经历充实而又紧张的复习。小熊学姐相信,最终迎来的必定是大家心心念念的证书!

最近薪税师证书在HR圈和财务圈疯狂走红,报考人数与日俱增,大家都想趁证书处于发展初期,考个证给给自己提升一下业内竞争力。下面,小熊学姐就来给大家讲一讲薪税师证书的相关内容,有意向报考的小伙伴可以看看哦!
教师回复: 热爱思考的同学你好吖~ 账载金额根据应付职工薪酬-工资科目的贷方实际发放额根据应付职工薪酬-工资科目的借方税收金额就是税法上允许扣除的金额,一般和实际发放额一致。老师这样讲同学可以理解吗,预祝同学考试顺利哦~
教师回复: 认真的同学,兼职律师从律师事务所取得的工资,是说兼职律师与律师事务所存在雇佣关系哟,任职受雇,取得的是按“工资薪金所得”计税哟如果是兼职律师自己直接收取客户的律师服务费,是独立的个体,不存在任职受雇关系,那就是“劳务报酬所得”计税的哟希望以上解答可以帮助到你,预祝同学顺利通过考试!
教师回复: 勤奋的学员: 你好! 1类入账价值为:债权投资的初始入账价值加上应计利息、加上利息调整金额或者减去利息调整金额。减去已到付息期但尚未领取的利息;-----入账价值=支付的价款-价款中包含的已到付息期但尚未领取的利息(如有)。(这里支付的价款,包括资产的公允价值与支付的交易费用) 2类入账价值为:取得时的公允价值+交易费用-已宣告但尚未发放的利息或者股利------入账价值=支付的价款-价款中包含的已到付息期但尚未领取的利息(如有)。(这里支付的价款,包括资产的公允价值与支付的交易费用) 3类入账价值是什么呢?-----入账价值=支付的价款-交易费用-价款中包含的已到付息期但尚未领取的利息(如有)。 综上:也就是说针对入账价值而言,都是要用支付的价款减去已到付息期但尚未领取的利息/已宣告但尚未方法的股利,不同的是交易费的处理,前两类计入入账价值中,通过:利息调整这个明细科目呈现。第三类通过不计入入账价值中,通过投资收益科目核算。希望老师的解答能帮到你,不明白的欢迎随时再跟老师交流哦~
教师回复: 认真的小羽同学,你好~,如果工和料都有,分开核算,材料按13%,建筑服务按9%,如果没有分开核算就从高。希望老师的解答能帮助到你~
教师回复: 勤奋的同学你好:权益市场价值就是未来股利的现值,企业价值分析法下,假设净利润全部分配,所以股利=净利润。而且假设息税前利润是不变的,即净利润不变,符合永续年金的形式,所以净利润折现就相当于是永续年金计算现值,那么就直接用净利润除以折现率就行了。所以,权益市场价值=净利润/权益资本成本,权益资本成本就是折现率。祝学习愉快,如有疑问欢迎再交流呀,加油ヾ(◍°∇°◍)ノ゙