Copyright © 2006-2023 高顿教育, All Rights Reserved. 网站地图
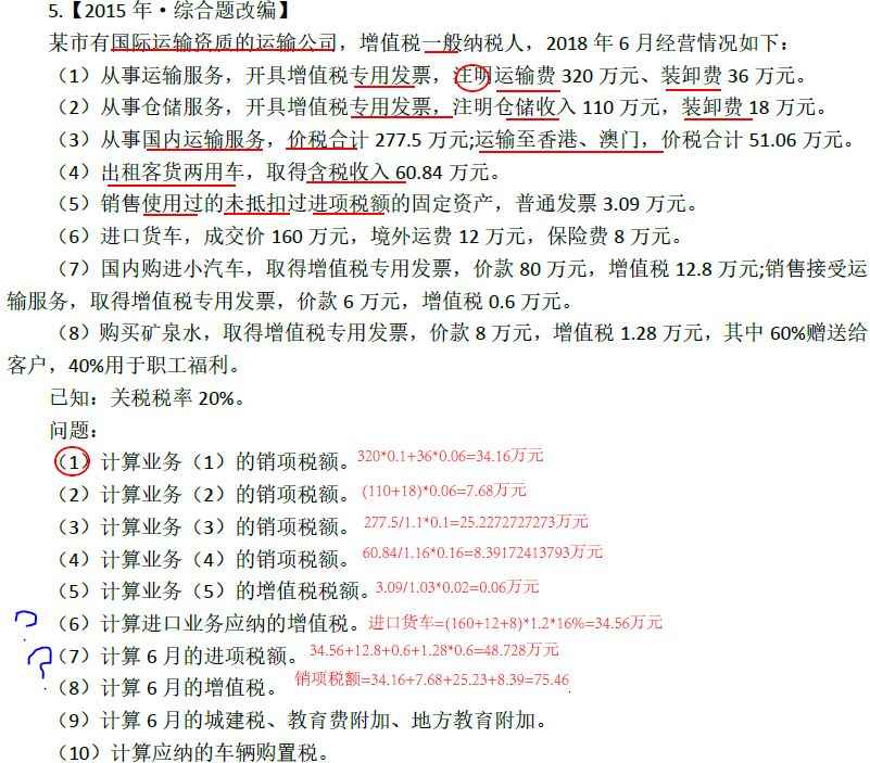
老师,15年真题第7、8小问,进项税中的36.72是什么啊?销项税中1.36*0.06又是什么啊?
I同学同学你好,36.72是进口环节的增值税(17%老税率)180*1.2*0.17
1.36是最后的那个1.28(新老税率),不是0.06,是60%

7.12.8+0.6+1.28*60%+180*1.2*0.16=48.73
8.34.16+7.28+25.23+8.39+1.28*0.6=76.23
76.23-48.73+0.06=27.56
老师,我想问下,实现收入的时候,我需要的缴纳的销项税,已经算...
年底暂估的收入,需要暂估对应的销项税吗?次月需要缴纳暂估的对...
老师,这个的销项税为什么不是1600万×0.17而是用400...
本视频中甲公司需要交进项税?美国公司交销项税?...
那承包方交的税是对发包方的销项减去对托包方的进项吗?但是这个...
老师,这里为什么要减销售税费?销售税费和销项税不一样吗?...
这里乙公司的销项税和进项税是相等的吧?...
老师您好,适用零税率的租赁业务:境内单位或者个人向境内单位或...
请问上述项目都是免销项税吗?古旧图书收购是对收购方还是对出售...
老师,所有的一般纳税人和小规模纳税人用的简易计税法在流转环节...

在税务师考试的五个科目中,财务与会计这一科比中级的会计、财管等科目要难一些,是比较有难度的,下面小茶学姐来给分享一下2023注册税务师 备考经验【财务会计备考攻略】,千万别错过!

距离2023年高级经济师考试还剩62天,各位考生备考得怎么样了呢?今天,跟着小编来学习高级经济师财政税收的重要知识点——我国社会保障的主要内容吧!

税务师三税中的税三指的是涉税服务实务,这个科目难度不小,是考生经常和税一、税二一起报考的科目,下面小茶学姐来和大家分享一下2023注册税务师 备考经验【涉税实务备考攻略】。

距离2023年高级经济师考试还剩62天,各位考生备考得怎么样了呢?今天,跟着小编来学习高级经济师财政税收的重要知识点——基础设施投资吧!

距离2023年高级经济师考试还剩62天,各位考生备考得怎么样了呢?今天,跟着小编来学习高级经济师财政税收的重要知识点——政府财政投资范围和决策标准吧!
教师回复: 同学,你好!这个要看盘亏还是盘盈哦,如果盘盈,说明资产增加了,借方的就是资产,贷方当然就是待处理财产损益了。反之如果盘亏了,说明资产少了,资产在贷方。借方当然就是待处理财产损益了。祝学习愉快!
教师回复: 亲爱的同学,上午好~如果上年为负数,取绝对值,计算公式为:营业利润增长率=(本年营业利润-上年营业利润)/上年营业利润的绝对值。比如2018年收入为-100,2019年收入为100,即2019年收入增长率=(100+100)/100=200%如有疑问,我们继续沟通~
教师回复: 可爱的同学,你好税后经营净利润=净利润+税后利息费用因为净利润是已经扣除了税后利息费用的,税后经营净利润是不考虑利息费用用的,所以将净利润加回税后利息费用才是税后经营净利润。可以参考教材P57表2-11理解。希望老师的解答能帮助你理解!务必注意防护,少出门、多学习哦~我们共克时艰,加油!!!祝同学和家人们都能健健康康!
教师回复: 勤奋的同学,你好~合同履约成本是资产类科目,类似库存商品,会发生减值,并且减值可以转回。合同履约成本简单理解为履行合同约定发生的成本,这部分之所以资本化而没有费用化,就是因为满足了资本化的条件,同时满足三个条件,应当确认为合同履约成本:①该成本与一份当前或预期取得的合同直接相关,包括直接人工、直接材料、制造费用等;②该成本增加了企业未来用于履行履约义务的资源;③该成本预期能够收回。这三点和资产的定义趋同,发生的直接相关成本增加了企业资源,并且付出的成本能够收回。合同取得成本:企业为取得合同发生的增量成本预期能够收回的,应当作为合同取得成本确认为一项资产。但是资产的摊销期限不超过一年的,可以在发生时计入当期损益。增量成本,是指企业不取得合同就不会发生的成本。如果不能取得合同,但一样会发生的成本,那就不是合同取得成本了,比如差旅费或尽职调查支出。所以增量成本与合同有非常直接的关联性,最具有代表性的例子就是销售佣金,销售佣金完全跟合同的金额挂钩,则为合同取得成本。另外容易混淆的例子是给销售经理的年度奖金,看似跟合同相关,但是年终奖还有其他很多因素影响,即使没有合同,也可能会有年度奖金。希望老师的解答能帮助你理解!务必注意防护,少出门、多学习哦~我们共克时艰,加油!!!祝同学和家人们健健康康!
教师回复: 亲爱的同学,你好:建筑企业外购建筑材料并提供施工业务的包工包料合同是一种既涉及服务又涉及货物的一项销售行为,是混合销售行为。如果建筑企业的工商营业执照上没有建筑材料销售资质,只有建筑服务资质的情况下,则建筑企业将外购材料和劳务的发票开具和税务处理如下:一般而言,建筑企业将外购的材料和建筑劳务一起按9%税率计征增值税,向发包方开具9%的增值税发票。如果建筑企业的工商营业执照上既有销售资质又有建筑服务资质的情况下,则建筑企业将外购的材料和劳务的税务处理和发票开具按照以下方法处理: 其一、如果材料销售额在一年的销售材料和销售劳务收入总额中超过50%,则建筑企业外购材料和劳务一起按照17%税率计征增值税,向发包方开具13%的增值税发票。 其二,如果材料销售额在一年的销售材料和销售劳务收入总额中低于50%,则建筑企业外购材料和劳务一起按照9%税率计征增值税,向发包方开具9%的增值税发票。祝你学习愉快~