Copyright © 2006-2022 高顿教育, All Rights Reserved. 网站地图
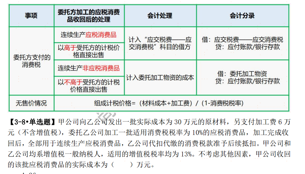
老师,好!关于委托加工商品存货初始计量有点疑问。 徐老师说委托加工商品收回后以不高于受托方计税价销售,请直接记入成本,有点不明白。 就比方这道单选题,材料30万,加工费6万,消费税10%(是按30*10%吗?)。如果收回按不高于受托方的计税价格(是多少?30万吗?)销售,比方28万。那么已交纳的消费税记成本不抵扣,如果实际按28万销售开票仍要交纳28*10%消费税不是重复交税了? 没有理解,请老师按不高于计税价格出售举例讲解下。另外,请告知这个例子中从受托方收回物资时消费税是按多少计税的及收回后销售时“不高于受托方计税价”是多少?
邵同学尊敬的学员,你好
首先你要理解不高于受托方的计税价格这个含义。这个是出现在税法消费税里边的规定。受托方会按照自己销售同类商品的价格计算消费税,这个题里边可能就是50 。并不是用材料成本30去算。然后你要理解消费税是需要用组价公式去计算的。如果无售价情况的那个公式。以不高于受托方的价格出售即回收过来价格不超过50卖出去 ,不用再重复交消费税。如果你已60价格出售,这个时候你就补10元差额对应的消费税就可以了。

消费税计税基础为何/(1-10%),而不是*(1+10%)?...
老师:为什么受托代销商品也属于存货呢?委托外单位加工的应税消...
消费税是价内税.此处为何不算在内...
委托加工物资中涉及消费税的能把总结给我发一下吗...
第三题的答案不理解: 消费税不是跟着单价走的吗? 只要用特殊...
既然消费税是包含在价款中,再计算一次消费税不是重复计税了吗?...
高于受托方的计税价格直接出售,消费税计入借方, 此种情况能理...
受托方代收代缴消费税,怎么做账?...
老师,对于消费税,我的理解是:在生产环节缴纳,用于连续生产应...
这个消费税3000是怎么算出来的...

税务师考试会延期几次考试?会不会取消?目前2022税务师考试已经延期了一次,那么后续还会不会延期呢,来跟着高顿小编一起看看吧!

广西税务师考试地点在哪里?考试需要注意什么?打算参加12月24日至25日广西税务师考试的同学都很关注此次的考试地点,今天高顿小编和大家来分享一下广西税务师的考点分布情况。

河南税务师考试延期最新消息【附延期时间丨地点】。目前,2022年河南省税务师考试都通知延期了,那么具体的延期时间等信息都出来了吗?来跟着高顿小编一起看看吧!

河南税务师考点都哪里?考场有哪些规则?2022年河南地区的税务师考试确定延期至2022年12月24日至26日,今天高顿小编和大家提前分享一下考点的分布,大家一起来看看吧!

2023税务师报考费用多少?什么时候交?今天高顿小编和大家分享一下2023年的税务师考试相关信息,希望对想要报考2023年税务师考试的同学有所帮助!
教师回复: 同学您好!存货模型下最佳现金持有量=根号下(2*一定时期的现金需求量*交易成本/机会成本率)
教师回复: 同学你好~确认为资产的合同履约成本,初始确认时摊销期限不超过一年或一个正常营业周期的,在资产负债表中列示为存货;初始确认时摊销期限在一年或一个正常营业周期以上的,在资产负债表中列示为其他非流动资产。确认为资产的合同取得成本,初始确认时摊销期限不超过一年或一个正常营业周期的,在资产负债表中列示为其他流动资产;初始确认时摊销期限在一年或一个正常营业周期以上的,在资产负债表中列示为其他非流动资产。
教师回复: 同学,你好!一个法律主体,比如一个公司,是独立的法人单位,必须要进行会计的独立核算,所以一定是一个会计主体;但是如果是一个车间,需要单独核算这个车间的经营情况,也可以作为一个会计主体单独核算,但这个车间并不需要经过法律程序注册,不是一个法律主体,只是一个部门,所以,一个会计主体并不一定是一个法律主体。能够理解了吗?
教师回复: 学员,你好!你可以根据定义来区分,合同履约成本是为合同履行而发生的各种成本,一般是销售方支出的,而合同资产是指企业已向客户转让商品而有权收取对价的权利,且该权利取决于时间流逝之外的其他因素,说明这笔钱是购买方那过来了,购买方已经支付了,但是还取决于其他条件还不能确认收入。
教师回复: 同学你好! ①如果债券是按面值发行,实际利率=票面利率; ②如果债券是按溢价发行(贵卖),实际利率小于票面利率。 理解:当债券票面利率高于市场利率时,投资者投资债券获得的收益就会高于投资其他项目获得的收益,潜在的投资者必将乐于购买,这时债券就应以高于面值的价格出售,这种情况称为溢价发行;实际发行价格高于票面价值的差额部分,称为债券溢价。 发行方未来期间按票面利率支付债权人利息,所以溢价收入是对发行债券的企业未来多付利息所作的事先补偿。 ③如果债券是按折价发行(贱卖),实际利率大于票面利率。 理解:当债券票面利率低于市场利率时,潜在投资者会把资金投向其他高利率的项目,这时债券就应以低于票面价值的价格出售以吸引投资者,这种情况称为折价发行;实际发行价格低于票面价值的差额部分称为债券折价。 发行方未来期间按票面利率支付利息,债券折价实际上是发行债券的企业对债权人今后少收利息的一种事先补偿。