Copyright © 2006-2022 高顿教育, All Rights Reserved. 网站地图
老师 印花税有怎样的改革啊
x同学认真努力的同学你好呀~
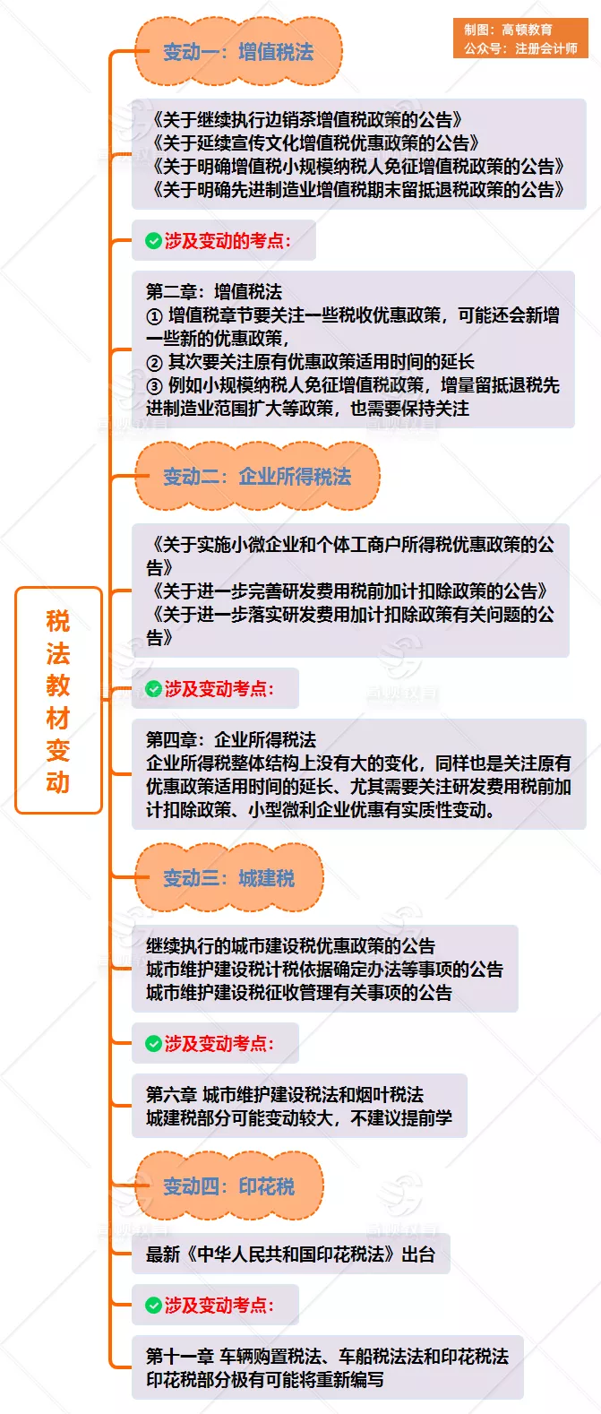
这是咱们高顿整理的一些税法变动,同学可以看看。
同学继续加油呦,逢考必过~

选项c对孙子的无偿赠与也要缴纳印花税吗?...
第一小问中印花税,他不应该再加上土地使用权证五元吗?...
股票印花税交给国家的,本题应该是不严谨吧?...
老师,帮忙讲解一下印花税吧...
这道题答案是不是错了?老师说过如果是假委托,就是全部由受托方...
老师,个人之间互关房租双方都需要需要贴印花税吗,和赠与个人住...
第一问,资金账簿缴纳印花税为什么是用500万作为计税依据,...
印花税不是要换算成不含税的收入吗...
研究开发费用要交印花税吗...
12题:证券交易属于什么项目?内地购买港股或港人购买大陆,印...

薪税师证书怎么领取?查询网站在哪儿?针对这类问题,小熊学姐简短回答一下,薪税师证书是长期有效的。另外,关于证书的查询方式,就需要小伙伴们看看下面学姐给大家总结的内容了哦。

薪税师证书成为大部分考生意图在涉税行业深入发展的首选证书,其中不外乎市场对人才的渴求和职业的稀缺。在这个时代,谁优先掌握资源,就意味着比别人快了一步。大家在考证时往往会选择一家培训机构来辅助学习,师资力量强大的培训机构无疑在一定程度上节省了不少摸索的过程,并且提高了备考效率。

薪税师考试可以申请免试吗?薪税师两个考试阶段怎么考?时至7月,已是薪税师考试报名末期,很多小伙伴还是不清楚考试报名相关内容,下面小熊学姐就来给大家讲一讲!

2022年薪税师考试成绩怎么查?多少分算合格?7月,承接着春的生机,蕴含着秋的成熟,一群小伙伴经历紧张的备考迎来满意的分数,沉甸甸的证书;另一群小伙伴正处于备考阶段,经历充实而又紧张的复习。小熊学姐相信,最终迎来的必定是大家心心念念的证书!

最近薪税师证书在HR圈和财务圈疯狂走红,报考人数与日俱增,大家都想趁证书处于发展初期,考个证给给自己提升一下业内竞争力。下面,小熊学姐就来给大家讲一讲薪税师证书的相关内容,有意向报考的小伙伴可以看看哦!
教师回复: 勤奋努力爱学习的同学,你好~针对你说的这个问题,1、在租赁期开始日,确认使用权资产和租赁负债,会计分录是:借:使用权资产 2,600,000租赁负债-未确认融资费用 550,000=3,150,000-2,600,000贷:租赁负债-租赁付款额 3,150,000=每年的租赁付款额450,000*租赁期72、在后续计量时,使用权资产要计提折旧(类似于固定资产的管理),会计分录是:借:管理费用 371,428.57贷:使用权资产累计折旧 371,428.57=2,600,000/7(租赁期为7年,按照7年计提折旧)3、在后续计量时,要确认租赁负债的利息,会计分录是:借:财务费用 131,040贷:租赁负债-未确认融资费用 131,040=期初账面价值2,600,000*实际利率5.04%4、按照当年销售额超过1,000,000元的,当年应再支付按销售额的2%计算的租金,这个属于可变租赁付款额;在实际发生时,直接计入当期损益,会计分录是:借:销售费用 30,000贷:应付账款 30,000=销售额1,500,000*比例2%综合看来,对利润的影响金额合计是:管理费用( -371,428.57)+财务费用( -131,040)+销售费用 (-30,000)=-532,468.57如还有不清楚的地方,欢迎随时提问,Andy老师会尽快解答,爱学习的你是最棒的,加油~
教师回复: 勤奋努力、爱学习会计的同学你好,有两种方式可以计算这个金额:方法一:首先要比较摊余成本和其他债权投资的公允价值,两者之间的差额为持有期间公允价值的累计变动额(余额)。因此计算本期公允价值变动的发生额要用这个差额减去以前期间已经确认的公允价值变动之和。900-(1028.24+1028.24*3%-40)方法二:直接计算发生额本期公允价值变动的发生额=期末公允价值-(期初公允价值±当期利息调整的摊销)。注:做题的时候,建议用方法一,计算比较简单,不容易出错,也好理解。加油~有问题欢迎继续和老师沟通~
教师回复: 亲爱的同学你好: 旧准则下,生产设备发生的日常维修费用是计入知制造费用的,然后进存货成本。 新准则下,生产设备发生的日常维修费用应当计入管理费用的。 这是教材与准则有冲突的地方。 希望老师的回答能够帮助到你哦,加油~~
教师回复: 勤奋的同学,你好农产品计算抵扣要根据所生产销售的产品来确定可抵扣的进项税额,生产销售税率为13%的货物时,其购进的农产品可抵扣10%的进项,生产销售税率为9%的货物时,可抵扣的进项税额也只有9%。农产品核定扣除时,根据所销售商品来确定可抵扣的进项,13%或9%。希望老师的解答能帮助你理解,如有问题欢迎继续沟通交流,加油!
教师回复: 同学,是这样操作的,科学计算器开4次方:1.输入要开方的次数4;2.按左上角shift键;3.按开次方键4.输入要开的数,最后摁=就行