Copyright © 2006-2022 高顿教育, All Rights Reserved. 网站地图
这里为何出售15%后分录长投是乘3/4而不是1/4不是出售15%就是15%/60%吗?
A同学
准注会宝宝你好,
老师从同学发出来的图片,看到题目中给到的就是长投的3/4呢,同学可以标注下15%是在哪里么,如果仍有疑问,欢迎继续提出,加油哦~
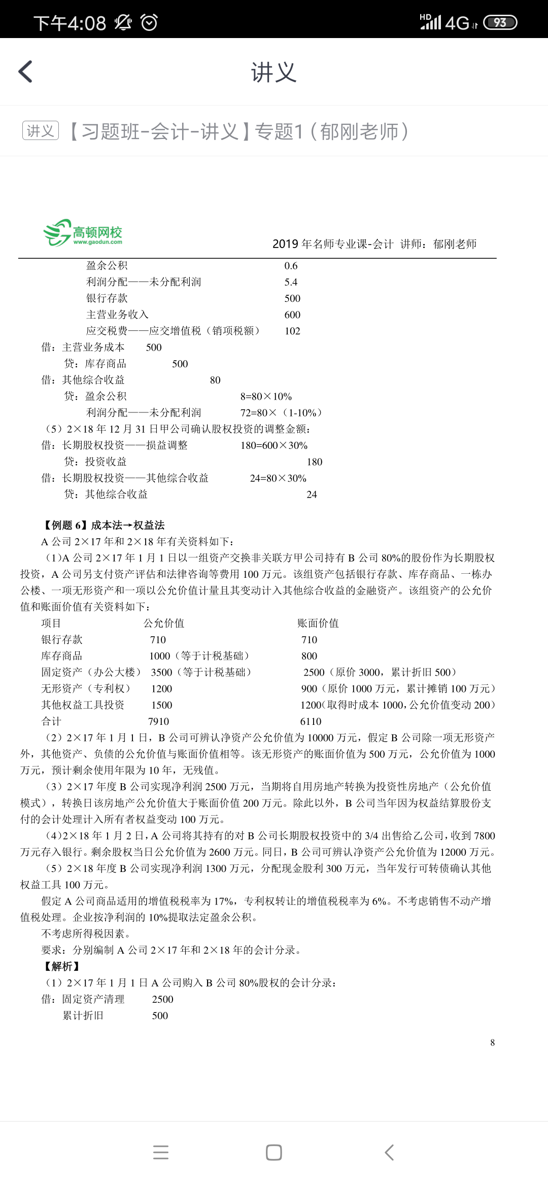
麻烦老师解释下这几个分录代表的含义 谢谢...
若该题改为交易性金融资产4月15日才购买新的股权 公允价值又...
存货和金融资产发生减值后,如果减值转回,分录是?...
此题目中,在归还本金及最后一期利息时,分录能否写成: 借:财...
老师 请问让度资产使用权所取得的收入怎么做分录呢 谢谢...
想问一下到了13年的3月1日也就是甲正式合并A的合并日,还需...
视频中上面的分录是12年1月1日做的吗?下面的分录是13年3...
老师您好,如果投资方对被投资方产生重大影响,被投资方母公司向...
这个例子的分录是不是借:在建工程 应收利息 贷:应付利息(票...
老师,如果这一题比如说B选项选择不执行的话,那分录是不是借资...

2022年度全国会计专业技术初级会计考试时间已经确定于8月1日至7日举行。《初级会计实务》科目考试时长为105分钟,《经济法基础》科目考试时长为75分钟,两个科目连续考试,时间不能混用。 2022年初级会计考试采用机考形式。建议合格考生在模拟系统上练习。这样可以帮助你提前熟悉和适应考试,也可以知道如何在系统上操作。否则有些考生第一次操作就很容易出错。另外,大家平时要提高打字速度。

2022年中级会计师考试正在火热进行中,《中级会计实务》这个科目涉及到许多分录,考试题目离不开分录的输入。今年来中级会计师考试全部采用机考模式。那么大家是否知道如何输入机考分录呢?下面就由高顿小编给大家解答一下吧。

税务师涉税实务考试会考会计分录么?具体考什么?在税务师考试中,涉税服务实务是其中比较难的一个科目,具体这个科目会考什么呢,今天高顿教育小编来和大家说说这个问题。

备考2022年中级会计考试的考生应该都知道《中级会计实务》这个科目的考试特点就是会计分录众多,因此考试是离不开会计分录的输入。近年来中级会计考试形式全部采取机考,那么在这个过程中必不可少地要输入分录,那么大家是否知道中级会计机考分录输入方法,下面小编就为大家解答一下。

要想顺利通过中级会计实务考试,大家需要付出比较多的时间和精力。攻克中级会计分录是非常重要的一个环节。每一项经济业务都要用会计语言来分类记录,因此考生感到非常头疼。2022年中级会计考试备考已经火热进行中,为了帮助大家更好地理解中级会计实务这个科目,今天小编为大家整理了《中级会计实务》必备的分录,快来一起看看吧。
教师回复: 同学,你好!这个要看盘亏还是盘盈哦,如果盘盈,说明资产增加了,借方的就是资产,贷方当然就是待处理财产损益了。反之如果盘亏了,说明资产少了,资产在贷方。借方当然就是待处理财产损益了。祝学习愉快!
教师回复: 可爱的同学,你好税后经营净利润=净利润+税后利息费用因为净利润是已经扣除了税后利息费用的,税后经营净利润是不考虑利息费用用的,所以将净利润加回税后利息费用才是税后经营净利润。可以参考教材P57表2-11理解。希望老师的解答能帮助你理解!务必注意防护,少出门、多学习哦~我们共克时艰,加油!!!祝同学和家人们都能健健康康!
教师回复: 亲爱的同学,上午好~如果上年为负数,取绝对值,计算公式为:营业利润增长率=(本年营业利润-上年营业利润)/上年营业利润的绝对值。比如2018年收入为-100,2019年收入为100,即2019年收入增长率=(100+100)/100=200%如有疑问,我们继续沟通~
教师回复: 勤奋的同学,你好~合同履约成本是资产类科目,类似库存商品,会发生减值,并且减值可以转回。合同履约成本简单理解为履行合同约定发生的成本,这部分之所以资本化而没有费用化,就是因为满足了资本化的条件,同时满足三个条件,应当确认为合同履约成本:①该成本与一份当前或预期取得的合同直接相关,包括直接人工、直接材料、制造费用等;②该成本增加了企业未来用于履行履约义务的资源;③该成本预期能够收回。这三点和资产的定义趋同,发生的直接相关成本增加了企业资源,并且付出的成本能够收回。合同取得成本:企业为取得合同发生的增量成本预期能够收回的,应当作为合同取得成本确认为一项资产。但是资产的摊销期限不超过一年的,可以在发生时计入当期损益。增量成本,是指企业不取得合同就不会发生的成本。如果不能取得合同,但一样会发生的成本,那就不是合同取得成本了,比如差旅费或尽职调查支出。所以增量成本与合同有非常直接的关联性,最具有代表性的例子就是销售佣金,销售佣金完全跟合同的金额挂钩,则为合同取得成本。另外容易混淆的例子是给销售经理的年度奖金,看似跟合同相关,但是年终奖还有其他很多因素影响,即使没有合同,也可能会有年度奖金。希望老师的解答能帮助你理解!务必注意防护,少出门、多学习哦~我们共克时艰,加油!!!祝同学和家人们健健康康!
教师回复: 优秀的同学,你好~,因为属于非流动的资产,报表上没有合同履约成本,所以将其归集到存货,如果是一年以上的,那么是放到非流动资产的。这个属于收入的知识点,如果不是很清晰,建议等学到收入再理解。希望老师的解答能帮助你理解!