Copyright © 2006-2023 高顿教育, All Rights Reserved. 网站地图
存货监盘涉及的认定有哪些?
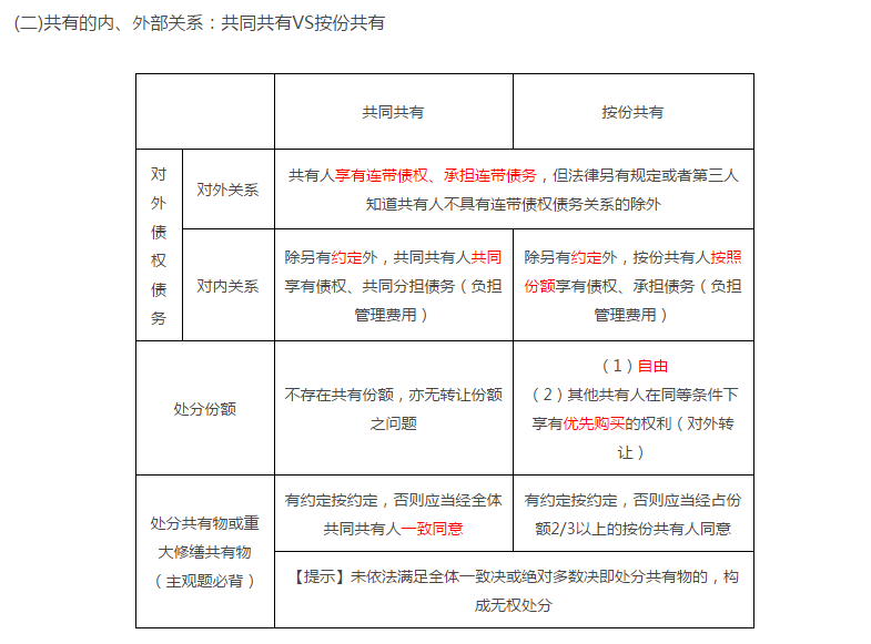
M同学同学你好,是的,处分包括按份和共同

能否举例说明会计审计记录中含有的信息本身并不总是充足,而需要...
我已经学完一轮 2019年审计费老师的课了 接下来 想进一步...
\n//glive.gaodun.com/upload/15...
老师您好,请问,审计计划里的风险评估程序与内部控制要素里的风...
老师,这是审计综合体里一部分答案,按照表格里面分析的,我看都...
此题审计意见与审计结论的区别?...
选项C为什么不正确?审计不就是要独立客观吗?...
老师,选项A为什么是正确的,审计基础不是独立性和专业性吗?...
老师,1.在运用重要性的计划阶段中识别和评估重大错报风险和风...
记录的存货都被审计单位所有怎么理解 ...

2023年安徽省注册会计师报名入口是注册会计师全国统一考试网上报名系统,网址是http://cpaexam.cicpa.org.cn。注册会计师的报名入口有且只有一个,但是进入注册会计师报名入口的方式有两种,一是移动端,二是电脑端。

注册会计师四月份报名八月份考试!2023年注会网上报名时间为4月6日早8:00-4月28日晚8:00。专业阶段:2023年8月25日-8月27日(其中:会计、财务成本管理、经济法、税法四个科目将在部分考区实施两场考试)

2023年黑龙江注册会计师报名时间已经确定了,是2023年4月6日-4月28日(早8:00-晚8:00),报名共计23天。

2023年内蒙古注册会计师报名时间是4月6日早8:00-4月28日晚8:00,内蒙古省和其他省市的报名时间相同,因为注册会计师的报名时间全国各地都是一样的,所以注册会计师的报名时间大家可以参考全国的时间安排。

报考2023年财会考试的考生们注意啦!2023年全国初、中、高级会计师每个考试节点已经明确,包括报名时间、准考证打印时间以及考试时间都已经公布。初高级会计师考试报名时间为2月7日至2月28日,中级会计师报名时间为6月20日至7月10日。
教师回复: 同学,你好!这个要看盘亏还是盘盈哦,如果盘盈,说明资产增加了,借方的就是资产,贷方当然就是待处理财产损益了。反之如果盘亏了,说明资产少了,资产在贷方。借方当然就是待处理财产损益了。祝学习愉快!
教师回复: 亲爱的同学,上午好~如果上年为负数,取绝对值,计算公式为:营业利润增长率=(本年营业利润-上年营业利润)/上年营业利润的绝对值。比如2018年收入为-100,2019年收入为100,即2019年收入增长率=(100+100)/100=200%如有疑问,我们继续沟通~
教师回复: 可爱的同学,你好税后经营净利润=净利润+税后利息费用因为净利润是已经扣除了税后利息费用的,税后经营净利润是不考虑利息费用用的,所以将净利润加回税后利息费用才是税后经营净利润。可以参考教材P57表2-11理解。希望老师的解答能帮助你理解!务必注意防护,少出门、多学习哦~我们共克时艰,加油!!!祝同学和家人们都能健健康康!
教师回复: 勤奋的同学,你好~合同履约成本是资产类科目,类似库存商品,会发生减值,并且减值可以转回。合同履约成本简单理解为履行合同约定发生的成本,这部分之所以资本化而没有费用化,就是因为满足了资本化的条件,同时满足三个条件,应当确认为合同履约成本:①该成本与一份当前或预期取得的合同直接相关,包括直接人工、直接材料、制造费用等;②该成本增加了企业未来用于履行履约义务的资源;③该成本预期能够收回。这三点和资产的定义趋同,发生的直接相关成本增加了企业资源,并且付出的成本能够收回。合同取得成本:企业为取得合同发生的增量成本预期能够收回的,应当作为合同取得成本确认为一项资产。但是资产的摊销期限不超过一年的,可以在发生时计入当期损益。增量成本,是指企业不取得合同就不会发生的成本。如果不能取得合同,但一样会发生的成本,那就不是合同取得成本了,比如差旅费或尽职调查支出。所以增量成本与合同有非常直接的关联性,最具有代表性的例子就是销售佣金,销售佣金完全跟合同的金额挂钩,则为合同取得成本。另外容易混淆的例子是给销售经理的年度奖金,看似跟合同相关,但是年终奖还有其他很多因素影响,即使没有合同,也可能会有年度奖金。希望老师的解答能帮助你理解!务必注意防护,少出门、多学习哦~我们共克时艰,加油!!!祝同学和家人们健健康康!
教师回复: 亲爱的同学,你好:建筑企业外购建筑材料并提供施工业务的包工包料合同是一种既涉及服务又涉及货物的一项销售行为,是混合销售行为。如果建筑企业的工商营业执照上没有建筑材料销售资质,只有建筑服务资质的情况下,则建筑企业将外购材料和劳务的发票开具和税务处理如下:一般而言,建筑企业将外购的材料和建筑劳务一起按9%税率计征增值税,向发包方开具9%的增值税发票。如果建筑企业的工商营业执照上既有销售资质又有建筑服务资质的情况下,则建筑企业将外购的材料和劳务的税务处理和发票开具按照以下方法处理: 其一、如果材料销售额在一年的销售材料和销售劳务收入总额中超过50%,则建筑企业外购材料和劳务一起按照17%税率计征增值税,向发包方开具13%的增值税发票。 其二,如果材料销售额在一年的销售材料和销售劳务收入总额中低于50%,则建筑企业外购材料和劳务一起按照9%税率计征增值税,向发包方开具9%的增值税发票。祝你学习愉快~