





1、凡本网站注明“来源高顿教育”或“来源高顿网校”或“来源高顿”,的所有作品,均为本网站合法拥有版权的作品,未经本网站授权,任何媒体、网站、个人不得转载、链接、转帖或以其他方式使用。
2、经本网站合法授权的,应在授权范围内使用,且使用时必须注明“来源高顿网校”或“来源高顿”,并不得对作品中出现的“高顿”字样进行删减、替换等。违反上述声明者,本网站将依法追究其法律责任。
3、本网站的部分资料转载自互联网,均尽力标明作者和出处。本网站转载的目的在于传递更多信息,并不意味着赞同其观点或证实其描述,本网站不对其真实性负责。
4、如您认为本网站刊载作品涉及版权等问题,请与本网站联系(邮箱fawu@gaodun.com,电话:021-31587497),本网站核实确认后会尽快予以处理。
CFA可持续投资证书前身为CFA协会ESG投资证书,由CFA协会颁发,认可度高。其考试采用远程在线机考,时长2小时20分,100道选择题。考试内容围绕环境、社会...
2025-11-21ESG(环境、社会和治理)证书考试报名要求宽松,无学历、专业、年龄、行业及工作经验限制,只要具备基本英语读写能力即可报考。报名需准备有效国际...
2025-11-18介绍ESG领域全球性证书,其课程资料受PRI认可,在可持续投资等领域认可度高。阐述ESG投资起源,解答考试相关十大常见问题,含报名缴费、考试形式、成...
2025-11-10CFA SIC可持续投资证书(原CFA ESG)是ESG领域全球性证书,受联合国PRI认可,在可持续投资等领域认可度高,适合多领域专业人士报考。其考试考期灵活,2...
2025-11-06CFA可持续投资证书由CFA协会颁发,介绍了其考试形式、内容及适合人群。注册ESG分析师证书由全国工商联人才交流服务中心等指导推出,有三级认证体系。...
2025-10-24CFA协会推出可持续投资相关证书,其中可持续投资基础证书提供中文学习与考试,另两个证书采用英文。可持续投资基础证书旨在构建ESG知识体系,培养将...
2025-10-20CFA - ESG证书报考指南:自2025年起考试报名费用为890美元,含电子版教材,香港政府对符合条件者有考试费返还政策。还介绍了改期、退费等情况。CFA协会为...
2025-10-162025年CFA协会可持续投资基础证书聚焦ESG三大核心领域,课程涵盖全球行业标准及实践方法。备考方面,高效刷题是关键,介绍了题库优先级、分类突破策略...
2025-10-15CFA协会可持续投资基础证书2025年标准报名费488美元,7月29日 - 10月31日有首发特价348美元,不含税费。无学历等限制,考试为简体中文。适用多类人群,通...
2025-10-13ESG是近年来全球热门投资理念,指环境、社会和公司治理,其核心议题包括企业在环境、社会和治理方面的表现。相比于传统投资,ESG投资会考量相关议题...
2025-10-0863题E选项为何不选啊!持有公司发行股份5%前五名股东单位任职人员不能担任,10%已经大于5%不是应该能担任吗?如果不能
资本公积的计算过程不理解
B为什么不对呢
老师:可以分别和我说一下: 1.非货币性资产交换:双方的入账价值和差额怎么确认吗 2.债务重组的:双方入账价值和差额分别怎么确认 3.长期股权投资:初始投资成本,初始入账价值 这几个概念经常弄晕
77题C选项不是应该1%,为什么C正确
63题E选项为何不选啊!持有公司发行股份5%前五名股东单位任职人员不能担任,10%已经大于5%不是应该能担任吗?如果不能
资本公积的计算过程不理解
B为什么不对呢
老师:可以分别和我说一下: 1.非货币性资产交换:双方的入账价值和差额怎么确认吗 2.债务重组的:双方入账价值和差额分别怎么确认 3.长期股权投资:初始投资成本,初始入账价值 这几个概念经常弄晕
77题C选项不是应该1%,为什么C正确
CFA协会官网显示,CFA SIC(可持续投资证书)证书新考纲于2026年1月1日更新,之后注册考生用新考纲,之前注册且完成报名的需6个月内完成考试,仍用2025版考纲。同时介绍ESG是环境、社会与治理的缩写,是衡量企业可持续发展的重要指标。...
2025-12-17CFA协会可持续投资基础证书由CFA Institute全球颁发管理,是可持续投资领域专业资质认证。学习内容覆盖ESG细分领域,考生可通过Canvas平台获取材料备考。报名无专业学历限制,有首发特惠价。考试为远程监考在线形式,语言为简体中文。通过后能获全球认可数字徽章与证书,在职业发展上有优势。...
2025-12-172025年CFA协会可持续投资基础证书为简体中文自学类资格认证,线上机考。介绍了报名流程,如官网注册等;费用标准,含不同地区税费情况;考试模式及规则,含远程监考要求等;还提及学习资源、成绩发布等内容,助考生规划学习进度。...
2025-12-16本文介绍2025年CFA协会推出的中文ESG认证——可持续投资基础证书的费用情况。标准报名考试费488美元,7月29日 - 10月31日有优惠,仅需348美元。此外,改期需30美元,复习资料费用因人而异。考取此证书可在ESG领域获得优势,建议早做计划、抓住优惠报名。...
2025-12-05CFA可持续投资证书前身为CFA协会ESG投资证书,由CFA协会颁发,认可度高。其考试采用远程在线机考,时长2小时20分,100道选择题。考试内容围绕环境、社会和治理维度构建体系,还考查ESG投资相关知识。适合金融从业者、CFA持证人及对ESG投资感兴趣人士。...
2025-11-212025年ESG能力水平项目报考门槛低,年满18岁且有独立操作电脑能力即可,11月1日18:00前须完成报名缴费。单科费用560元,通过官网支付。考试为线上居家、单选题,100分60分过关,一年内有补考资格。7月24日开放报名通道,考过证书利于职业发展。...
2025-09-26本文介绍2025年ESG能力水平项目报名所需证件材料等相关事宜。报名主要通过线上进行,唯一指定证件为身份证,需保证在有效期内。除填个人信息表外,非补考人员无学历等证明要求,建议提前准备一寸电子照。报名时间为2025年7月24日 - 11月1日18时,缴费截止11月1日,审核到11月3日,有问题可联系官方客.........
2025-09-262025年ESG能力水平项目考试由中总协统一组织,报名费每年或动态调整,目前2025年单次考试报名费未公布,培训课程收费差异大。报名全程线上,分官网注册登录、填写资料缴费、等待审核三步,不同场次有缴费和审核截止时间。报名后需准备应考配置,包括设备、模拟测试等,成绩考后5天可查,60分以上.........
2025-09-242025年ESG考试报考安排:全年有四次考试,时间为1月11日、4月13日、7月20日和11月16日,均为居家线上闭卷考核。报名需在官网www.esged.com.cn操作,各场次报名时间不同。报考成功后要下载客户端、调试设备等。成绩考后5个工作日可查,及格者30天左右申领证书。...
2025-09-24在全球金融与可持续发展融合背景下,CFA协会推出“可持续投资基础证书”。本文介绍了ESG备考计划与资料安排,包括建立时间框架与目标、系统学习基础知识、练习与模拟考试、关注行业动态、合理安排考试与实践时间等备考计划,以及以官方来源为核心的备考资料,还给出了资源获取、政策遵守等执行.........
2025-09-232025年ESG考试费用、报考步骤及居家线上考核要求。考试费用需登录官网或咨询官方授权报名点查看;报考需在指定网站按步骤操作,11月场次报名时间为7月24日 - 11月1日,11月1日18:00前缴费,11月3日截止审核。居家线上考核要准备好设备,遵守相关须知。...
2025-09-222025年ESG能力水平项目由中国总会计师协会组织,全年有四次考核机会。11月16日考核报名从7月24日开始,11月1日18:00截止。考核报名费未明确,网络课程费5580元。建议结合课程有效期、自身时间规划学习,利用模拟测试熟悉流程。该项目为学员提供机会,早规划有助拿证。...
2025-09-01随着ESG理念受重视,权威机构推出ESG专业人才培养项目。其课程涵盖ESG基础、气候变化影响、信息披露门道、投融资创新、企业管理实务及信息系统作用等内容,系统且前沿,旨在提升学员专业能力与战略思维,助力获取权威认证,增强职业竞争力,推动企业可持续发展。...
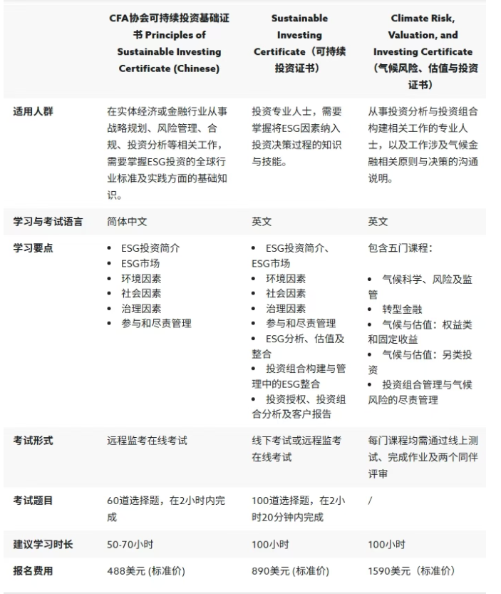
2025-08-29本文介绍CFA ESG投资证书体系。包含中文的可持续投资基础证书(入门级)与英文的可持续投资证书(专业级),适用不同人群且无专业学历限制。核心价值在于国际权威性与知识体系优势,就业前景良好,金融、实体企业、服务机构均有需求。还列出考试关键信息,包括语言、题目时长、建议学时和费用.........
2025-08-272025年CFA协会中文持证计划(可持续投资基础证书)相关信息:报名全年可进行,报完名5个月内预约考试,6个月内完成考试;费用含报名考试费、补考费、可能的税费,限时福利下报名考试费优惠;考试为60道选择题,远程在线监考,学习资源丰富,证书由CFA协会统管,考后即知结果并得电子徽章。...
2025-08-24