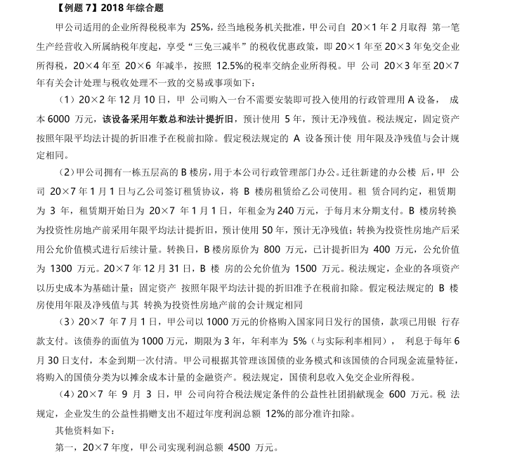
老师,能帮我讲下计算题4、5小题吗?

老师,帮我讲下4、5小题。看不懂

火同学
2019-08-01 14:56:54
阅读量 297
  • 王老师 高顿财经研究院老师
    孜孜不倦 德才兼备 春风化雨 润物无声
    高顿为您提供一对一解答服务,关于老师,能帮我讲下计算题4、5小题吗?我的回答如下:

    准注会你好

    递延所得税资产的税率,要用以后转回时的税率。
    即站在差异发生的时点,知道以后该差异会转回,因此确认时按照转回时的税率。
    03年发生800;04年余额1200,即04年发生了400;05年余额1200,没有发生额。
    06年余额800,即转回400。最后一年余额0,转回800。
    因此03年的800中,有400在06年转回,400在07年转回,06年税率是12.5%,07年税率是25%
    所以递延所得税资产余额=400*12.5%+400*25%
    04年发生400,在第五年转回,因此递延所得税资产发生额是=400*25%,加上上一年的就是余额
    第三年没有发生也没有转回,余额不变
    第四年,转回400,剩余800*25%

    第(5)题就是正常的求税法的应纳税所得额的步骤

    继续加油~


    以上是关于计算,计算题相关问题的解答,希望对你有所帮助,如有其它疑问想快速被解答可在线咨询或添加老师微信。
    2019-08-01 16:24:10
加载更多
版权声明:本问答内容由高顿学员及老师原创,任何个人和或机构在未经过同意的情况下,不得擅自转载或大段引用用于商业用途!部分内容由用户自主上传,未做人工编辑处理,也不承担相关法律责任,如果您发现有涉嫌版权的内容,欢迎提供相关证据并反馈至邮箱:fankui@gaodun.com ,工作人员会在4个工作日回复,一经查实,本站将立刻删除涉嫌侵权内容。
相关问题 相关文章 其他人都在看
精选问答
  • 上年利润为负数,今年正数,增长率怎么算?

    教师回复: 亲爱的同学,上午好~如果上年为负数,取绝对值,计算公式为:营业利润增长率=(本年营业利润-上年营业利润)/上年营业利润的绝对值。比如2018年收入为-100,2019年收入为100,即2019年收入增长率=(100+100)/100=200%如有疑问,我们继续沟通~

  • 待处理财产损益的借贷方向是什么样的?

    教师回复: 同学,你好!这个要看盘亏还是盘盈哦,如果盘盈,说明资产增加了,借方的就是资产,贷方当然就是待处理财产损益了。反之如果盘亏了,说明资产少了,资产在贷方。借方当然就是待处理财产损益了。祝学习愉快!

  • 税后经营净利润的计算公式是什么?

    教师回复: 可爱的同学,你好税后经营净利润=净利润+税后利息费用因为净利润是已经扣除了税后利息费用的,税后经营净利润是不考虑利息费用用的,所以将净利润加回税后利息费用才是税后经营净利润。可以参考教材P57表2-11理解。希望老师的解答能帮助你理解!务必注意防护,少出门、多学习哦~我们共克时艰,加油!!!祝同学和家人们都能健健康康!

  • 合同履约成本和合同取得成本分别是什么科目?

    教师回复: 勤奋的同学,你好~合同履约成本是资产类科目,类似库存商品,会发生减值,并且减值可以转回。合同履约成本简单理解为履行合同约定发生的成本,这部分之所以资本化而没有费用化,就是因为满足了资本化的条件,同时满足三个条件,应当确认为合同履约成本:①该成本与一份当前或预期取得的合同直接相关,包括直接人工、直接材料、制造费用等;②该成本增加了企业未来用于履行履约义务的资源;③该成本预期能够收回。这三点和资产的定义趋同,发生的直接相关成本增加了企业资源,并且付出的成本能够收回。合同取得成本:企业为取得合同发生的增量成本预期能够收回的,应当作为合同取得成本确认为一项资产。但是资产的摊销期限不超过一年的,可以在发生时计入当期损益。增量成本,是指企业不取得合同就不会发生的成本。如果不能取得合同,但一样会发生的成本,那就不是合同取得成本了,比如差旅费或尽职调查支出。所以增量成本与合同有非常直接的关联性,最具有代表性的例子就是销售佣金,销售佣金完全跟合同的金额挂钩,则为合同取得成本。另外容易混淆的例子是给销售经理的年度奖金,看似跟合同相关,但是年终奖还有其他很多因素影响,即使没有合同,也可能会有年度奖金。希望老师的解答能帮助你理解!务必注意防护,少出门、多学习哦~我们共克时艰,加油!!!祝同学和家人们健健康康!

  • 建筑业工程材料开具发票交税率是13%还是9%的?

    教师回复: 亲爱的同学,你好:建筑企业外购建筑材料并提供施工业务的包工包料合同是一种既涉及服务又涉及货物的一项销售行为,是混合销售行为。如果建筑企业的工商营业执照上没有建筑材料销售资质,只有建筑服务资质的情况下,则建筑企业将外购材料和劳务的发票开具和税务处理如下:一般而言,建筑企业将外购的材料和建筑劳务一起按9%税率计征增值税,向发包方开具9%的增值税发票。如果建筑企业的工商营业执照上既有销售资质又有建筑服务资质的情况下,则建筑企业将外购的材料和劳务的税务处理和发票开具按照以下方法处理: 其一、如果材料销售额在一年的销售材料和销售劳务收入总额中超过50%,则建筑企业外购材料和劳务一起按照17%税率计征增值税,向发包方开具13%的增值税发票。 其二,如果材料销售额在一年的销售材料和销售劳务收入总额中低于50%,则建筑企业外购材料和劳务一起按照9%税率计征增值税,向发包方开具9%的增值税发票。祝你学习愉快~

我也要提问老师
手机注册
选择感兴趣的项目,找到您想看的问答
金融类
ACCA
证券从业
银行从业
期货从业
税务师
资产评估师
基金从业
国内证书
CPA
会计从业
初级会计职称
中级会计职称
中级经济师
初级经济师
其它
考研