Copyright © 2006-2023 高顿教育, All Rights Reserved. 网站地图
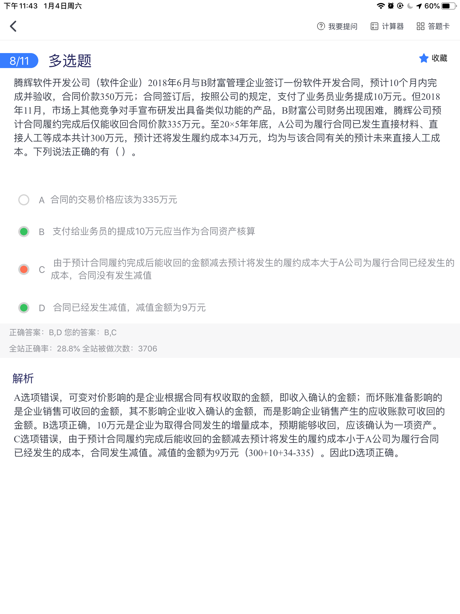
老师,对于本题的C选项和书上关于合同成本减值计算过程和教材中这段话我不大理解,请老师讲解一下
朱同学准注会同学,你好
书上的那个差额的意思还可以赚多少钱,如果已发生的成本比还可以赚的钱多,那么多出的部分就要减值了。
祝学习愉快
老师,第十三章,产品成本归集和成本计算这块听得好蒙是什么鬼,...
生产维持级的成本10.06%是怎么计算的?...
老师,这题外购情况下,Kc储存成本为什么不乘以(1-p/d)...
老师,为什么房地产的成本是8000+1600呢...
为什么成本是8000+1000...
请问随堂测第二题,在购买之前已经宣告派发的股利应该确认为应收...
超过信用正常条件这个例题:固定资产的成本是9000000+3...
为啥要用售价减去预计需投入的成本啊...
这12345步骤的作用是干什么呢,成本不是题目中有吗...
老师,我想要一个总结:在自行建造固定资产的时候,可以领用工程...

中级计算机软考试难吗?软考试分为初级、中级和高级三个层次。水平越高,难度就越大。然而,通过相关专业基础的初级考试并不难。一般来说,中级水平相对困难,其次,这取决于申请的项目。如果有些项目是技术性的,它可能会更困难。高级水平难度较高,包括试卷在内的三门考试科目对应用专业知识有一定的考虑。从多年来软考试的通过率来看,软考试的通过率不是很高,这可能与软考试注册没有设置高门槛有关。今天小编就来好好跟大家一起聊聊关于软考和计算机四级考试的区别,一起来看看吧~

由于软考向社会开放,注册没有学历等条件,考试需要通过各科(45分)才能通过,所以通过率不是很高。今天小编就来详细的跟大家讲解一下关于软考考试通过率这件事儿,一起来看看吧~


湖南省中级经济师报考条件中有一条“从事相关专业工作满n年”,许多考生不知道如何计算工作年限,下面小编就给大家科普一下湖南省中级经济师报考条件中关于工作年限的要求,以及工作年限如何计算。

中华人民共和国人力资源和社会保障部发布了《人力资源和社会保障部办公厅关于2023年专业技术人员职业资格考试计划及相关事项的通知》。根据通知,2023年上半年全国计算机软考中级职称考试将于5月27日和28日举行,下半年将于11月4日和5日举行。下面跟随小编一起来看看具体什么情况吧,一起来看看~
教师回复: 同学,你好!这个要看盘亏还是盘盈哦,如果盘盈,说明资产增加了,借方的就是资产,贷方当然就是待处理财产损益了。反之如果盘亏了,说明资产少了,资产在贷方。借方当然就是待处理财产损益了。祝学习愉快!
教师回复: 亲爱的同学,上午好~如果上年为负数,取绝对值,计算公式为:营业利润增长率=(本年营业利润-上年营业利润)/上年营业利润的绝对值。比如2018年收入为-100,2019年收入为100,即2019年收入增长率=(100+100)/100=200%如有疑问,我们继续沟通~
教师回复: 可爱的同学,你好税后经营净利润=净利润+税后利息费用因为净利润是已经扣除了税后利息费用的,税后经营净利润是不考虑利息费用用的,所以将净利润加回税后利息费用才是税后经营净利润。可以参考教材P57表2-11理解。希望老师的解答能帮助你理解!务必注意防护,少出门、多学习哦~我们共克时艰,加油!!!祝同学和家人们都能健健康康!
教师回复: 勤奋的同学,你好~合同履约成本是资产类科目,类似库存商品,会发生减值,并且减值可以转回。合同履约成本简单理解为履行合同约定发生的成本,这部分之所以资本化而没有费用化,就是因为满足了资本化的条件,同时满足三个条件,应当确认为合同履约成本:①该成本与一份当前或预期取得的合同直接相关,包括直接人工、直接材料、制造费用等;②该成本增加了企业未来用于履行履约义务的资源;③该成本预期能够收回。这三点和资产的定义趋同,发生的直接相关成本增加了企业资源,并且付出的成本能够收回。合同取得成本:企业为取得合同发生的增量成本预期能够收回的,应当作为合同取得成本确认为一项资产。但是资产的摊销期限不超过一年的,可以在发生时计入当期损益。增量成本,是指企业不取得合同就不会发生的成本。如果不能取得合同,但一样会发生的成本,那就不是合同取得成本了,比如差旅费或尽职调查支出。所以增量成本与合同有非常直接的关联性,最具有代表性的例子就是销售佣金,销售佣金完全跟合同的金额挂钩,则为合同取得成本。另外容易混淆的例子是给销售经理的年度奖金,看似跟合同相关,但是年终奖还有其他很多因素影响,即使没有合同,也可能会有年度奖金。希望老师的解答能帮助你理解!务必注意防护,少出门、多学习哦~我们共克时艰,加油!!!祝同学和家人们健健康康!
教师回复: 优秀的同学,你好~,因为属于非流动的资产,报表上没有合同履约成本,所以将其归集到存货,如果是一年以上的,那么是放到非流动资产的。这个属于收入的知识点,如果不是很清晰,建议等学到收入再理解。希望老师的解答能帮助你理解!