Copyright © 2006-2022 高顿教育, All Rights Reserved. 网站地图
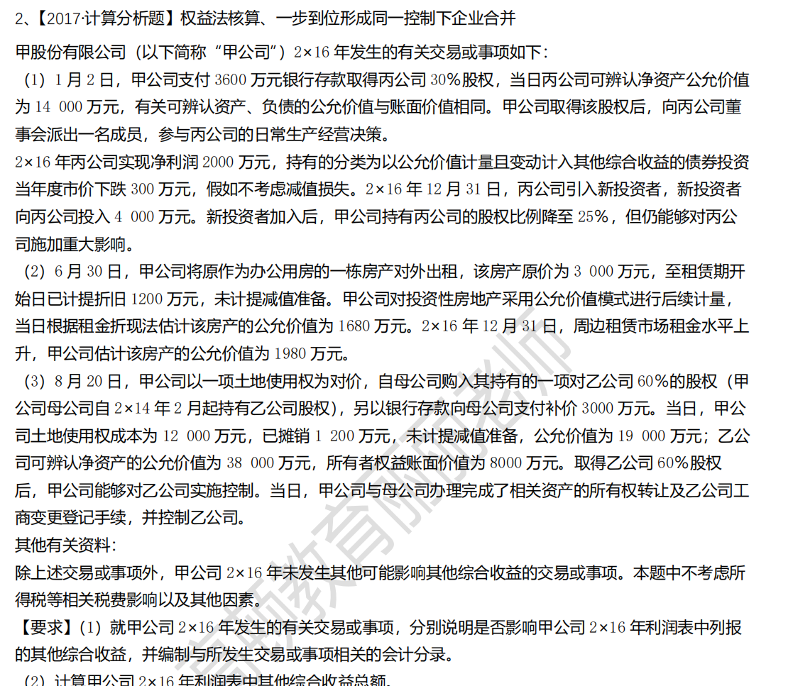
借:长期股权投资一投资成本 3 600 贷:银行存款3 600 借:长期股权投一投资成本600 贷:营业外收入600 (14 000x30%-3 600) 借:长期股权投资-损益调整600 贷:投资收益600 (2 000x 30%) 借:其他综合收益90 贷:长期股权投资-其他综合收益90 (300x 30%) 然后我理解成的稀释前账面价值3600+600+600-90=4710 稀释后账面价值(14000+4000)*0.25=4500 借:长期股权投资-其他权益变动 4710-4500=210 贷:资本公积-其他资本公积 210 我立即不了答案解析那个215
晴同学爱思考的同学你好:
按照同学的理解,最后的210应该是减少,并不是增加了长期股权投资的账面价值;
同学前面的理解都没有问题,稀释后的账面价值计算遗漏了一个部分,14000是初始投资时的账面价值,4000是新投资者投入的,同学忽略的是在这期间产生的净利润2000,和其他综合收益减少的300也是影响所有者权益 的,所以稀释后的账面价值应该是14000+4000+2000-300=19700,
所以稀释后的归属部分是19700*25%=4925,所以增加的部分是4925-4710=215;
希望老师的解答能够对同学有所帮助,继续加油哦~~~
老师,为什么2013年的期末账面价值是1000-1000/4...
蓝本198页17题,不考虑预计至开发完成仍需800万支出,是...
国债在不计提减值准备的情况下为什么与账面价值相等 解释下原理...
老师,我想问一下算公允价值变动损益的时候为啥不先把减值的金额...
老师好,请问资产组在处置时要求购买方承担一项负债,该项负债已...
为什么账面价值还要再减1000的恢复费用呢?...
老师,5这道题的,账面价值,计税基础,怎么算,为什么...
老师 不是存在公不等于账嘛 计算出售前账面价值的时候为什么不...
老师,这道题中最后出售的分录为: 借:银行存款 ...
老师合报在处置成本法下的长投的时候是视同在权益法下出售,所以...

税务师退费多久到账?会影响往年成绩有效期吗?2022年税务师延期退费公告发布后,有的同学申请了退费,那么什么时候可以到账呢?来跟着高顿小编一起看看吧!

利润表中的税金及附加=消费税+城市维护建设税+教育费附加+资源税+土地增值税+房产税+车船税+城镇土地使用税+环境保护税+契税+耕地占用税+车辆购置税+印花税。

贴现资产会计分录主要涉及两种情形,分别是办理商业票据的贴现、转贴现和再贴现业务的款项,还有贴现到期应编制的会计分录。

抵债资产是指银行依法行使债权或担保物权而受偿于债务人、担保人或第三人的实物资产或财产权利。银行应根据债务人、担保人或第三人可受偿资产的实际情况,优先选择产权明晰、权证齐全、具有独立使用功能、易于保管及变现的资产作为抵债资产。

高顿教育银行官网为大家带来:2022年招商银行社会招聘信息之支付产品经理岗(个人账户产品创新),关注高顿教育,为您提供更多考试相关信息。
教师回复: 勤奋努力爱学习的同学,你好~针对你说的这个问题,1、在租赁期开始日,确认使用权资产和租赁负债,会计分录是:借:使用权资产 2,600,000租赁负债-未确认融资费用 550,000=3,150,000-2,600,000贷:租赁负债-租赁付款额 3,150,000=每年的租赁付款额450,000*租赁期72、在后续计量时,使用权资产要计提折旧(类似于固定资产的管理),会计分录是:借:管理费用 371,428.57贷:使用权资产累计折旧 371,428.57=2,600,000/7(租赁期为7年,按照7年计提折旧)3、在后续计量时,要确认租赁负债的利息,会计分录是:借:财务费用 131,040贷:租赁负债-未确认融资费用 131,040=期初账面价值2,600,000*实际利率5.04%4、按照当年销售额超过1,000,000元的,当年应再支付按销售额的2%计算的租金,这个属于可变租赁付款额;在实际发生时,直接计入当期损益,会计分录是:借:销售费用 30,000贷:应付账款 30,000=销售额1,500,000*比例2%综合看来,对利润的影响金额合计是:管理费用( -371,428.57)+财务费用( -131,040)+销售费用 (-30,000)=-532,468.57如还有不清楚的地方,欢迎随时提问,Andy老师会尽快解答,爱学习的你是最棒的,加油~
教师回复: 勤奋努力、爱学习会计的同学你好,有两种方式可以计算这个金额:方法一:首先要比较摊余成本和其他债权投资的公允价值,两者之间的差额为持有期间公允价值的累计变动额(余额)。因此计算本期公允价值变动的发生额要用这个差额减去以前期间已经确认的公允价值变动之和。900-(1028.24+1028.24*3%-40)方法二:直接计算发生额本期公允价值变动的发生额=期末公允价值-(期初公允价值±当期利息调整的摊销)。注:做题的时候,建议用方法一,计算比较简单,不容易出错,也好理解。加油~有问题欢迎继续和老师沟通~
教师回复: 亲爱的同学你好: 旧准则下,生产设备发生的日常维修费用是计入知制造费用的,然后进存货成本。 新准则下,生产设备发生的日常维修费用应当计入管理费用的。 这是教材与准则有冲突的地方。 希望老师的回答能够帮助到你哦,加油~~
教师回复: 勤奋的同学,你好农产品计算抵扣要根据所生产销售的产品来确定可抵扣的进项税额,生产销售税率为13%的货物时,其购进的农产品可抵扣10%的进项,生产销售税率为9%的货物时,可抵扣的进项税额也只有9%。农产品核定扣除时,根据所销售商品来确定可抵扣的进项,13%或9%。希望老师的解答能帮助你理解,如有问题欢迎继续沟通交流,加油!
教师回复: 同学,是这样操作的,科学计算器开4次方:1.输入要开方的次数4;2.按左上角shift键;3.按开次方键4.输入要开的数,最后摁=就行