Copyright © 2006-2023 高顿教育, All Rights Reserved. 网站地图
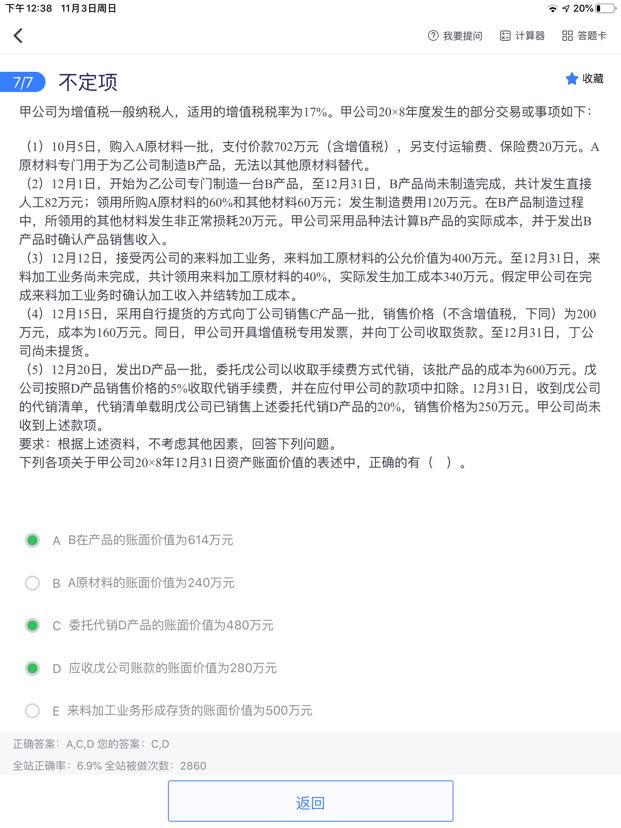
d选项的加工成本不计入存货成本吗?和16题的c选项的关系在哪里
仲同学准注会同学,你好
加工成本会计入存货成本的,但是要注意时间点,加工方只要发生了就计入;委托方是按约定要付钱的时候计入。、
16题C 包括整个题我这边看不到,建议同学把相关的图片一起截图给老师确认下
祝学习愉快

为什么用于生产产品的固定资产修理期间的停工损失算在存货成本里...
资本化的研发支出计入存货成本吗?如果计入,会计分录怎么写?...
D中存货若按照成本与可变现净值孰低,是否未考虑已计提的减值?...
结转已计提的存货跌价准备的存货销售成本是什么意思?...
领用本公司的原材料建造固定资产,原材料属于存货,存货按成本与...
请问,运输费用的增值税为什么不计入存货成本呢?...
请问,为什么固定资产和存货的初始计量中成本不包括税费,而无形...
教材例题2中1500W的相关税费不应该计入存货的成本吗?还是...
老师这个题目为什么答案是恰当呢? 不应当区分一下是否有特别风...
表格中,什么叫生产技术故障?生产技术故障和机器故障要修理有什...

成本会计包括哪些内容?成本会计包括成本预测、成本决策、成本计划、成本控制、成本核算、成本分析、成本考核、成本检查。详细信息跟高顿小编看看以下文章!

注册会计考试应该是从事会计专业的小伙伴都想要通的考试,获得注册会计师资格后,无论是在薪资待遇上还是专业知识上都会有很大的提升。注会最难考的三科是什么?来和高顿CPA小编一起详细看看下文了解一下吧! 一、注会最难考的三科是什么? 注会考试科目分别为专业阶段科目(6门)和综合阶段科目(1门),共计7门科目。 其中,专业阶段考试科目分别为《审计》、《财务成本管理》、《经济法》、《会计》、《公司战略与风险管理》、《税法》;综合阶段考试科目为《职业能力综合测试(试卷一)》、《职业能力综合测试(试卷二)》。 【科目特点】 《会计》、《审计》以及《财务成本管理》科目,是注会考试中的三座大山,相对注会其他考试科目,这三个科目考试难度最高,也最难考! ◉在注会考试科目中,《会计》科目的难度是最高的,



中级经济师考试分为《经济基础知识》、《专业知识和实务》,其中前者是公共科目,考生都需要学习,下面来分享生产和成本理论的知识点,了解机会成本、显成本和经济利润等内容。
教师回复: 同学,你好!这个要看盘亏还是盘盈哦,如果盘盈,说明资产增加了,借方的就是资产,贷方当然就是待处理财产损益了。反之如果盘亏了,说明资产少了,资产在贷方。借方当然就是待处理财产损益了。祝学习愉快!
教师回复: 亲爱的同学,上午好~如果上年为负数,取绝对值,计算公式为:营业利润增长率=(本年营业利润-上年营业利润)/上年营业利润的绝对值。比如2018年收入为-100,2019年收入为100,即2019年收入增长率=(100+100)/100=200%如有疑问,我们继续沟通~
教师回复: 可爱的同学,你好税后经营净利润=净利润+税后利息费用因为净利润是已经扣除了税后利息费用的,税后经营净利润是不考虑利息费用用的,所以将净利润加回税后利息费用才是税后经营净利润。可以参考教材P57表2-11理解。希望老师的解答能帮助你理解!务必注意防护,少出门、多学习哦~我们共克时艰,加油!!!祝同学和家人们都能健健康康!
教师回复: 勤奋的同学,你好~合同履约成本是资产类科目,类似库存商品,会发生减值,并且减值可以转回。合同履约成本简单理解为履行合同约定发生的成本,这部分之所以资本化而没有费用化,就是因为满足了资本化的条件,同时满足三个条件,应当确认为合同履约成本:①该成本与一份当前或预期取得的合同直接相关,包括直接人工、直接材料、制造费用等;②该成本增加了企业未来用于履行履约义务的资源;③该成本预期能够收回。这三点和资产的定义趋同,发生的直接相关成本增加了企业资源,并且付出的成本能够收回。合同取得成本:企业为取得合同发生的增量成本预期能够收回的,应当作为合同取得成本确认为一项资产。但是资产的摊销期限不超过一年的,可以在发生时计入当期损益。增量成本,是指企业不取得合同就不会发生的成本。如果不能取得合同,但一样会发生的成本,那就不是合同取得成本了,比如差旅费或尽职调查支出。所以增量成本与合同有非常直接的关联性,最具有代表性的例子就是销售佣金,销售佣金完全跟合同的金额挂钩,则为合同取得成本。另外容易混淆的例子是给销售经理的年度奖金,看似跟合同相关,但是年终奖还有其他很多因素影响,即使没有合同,也可能会有年度奖金。希望老师的解答能帮助你理解!务必注意防护,少出门、多学习哦~我们共克时艰,加油!!!祝同学和家人们健健康康!
教师回复: 优秀的同学,你好~,因为属于非流动的资产,报表上没有合同履约成本,所以将其归集到存货,如果是一年以上的,那么是放到非流动资产的。这个属于收入的知识点,如果不是很清晰,建议等学到收入再理解。希望老师的解答能帮助你理解!