Copyright © 2006-2023 高顿教育, All Rights Reserved. 网站地图
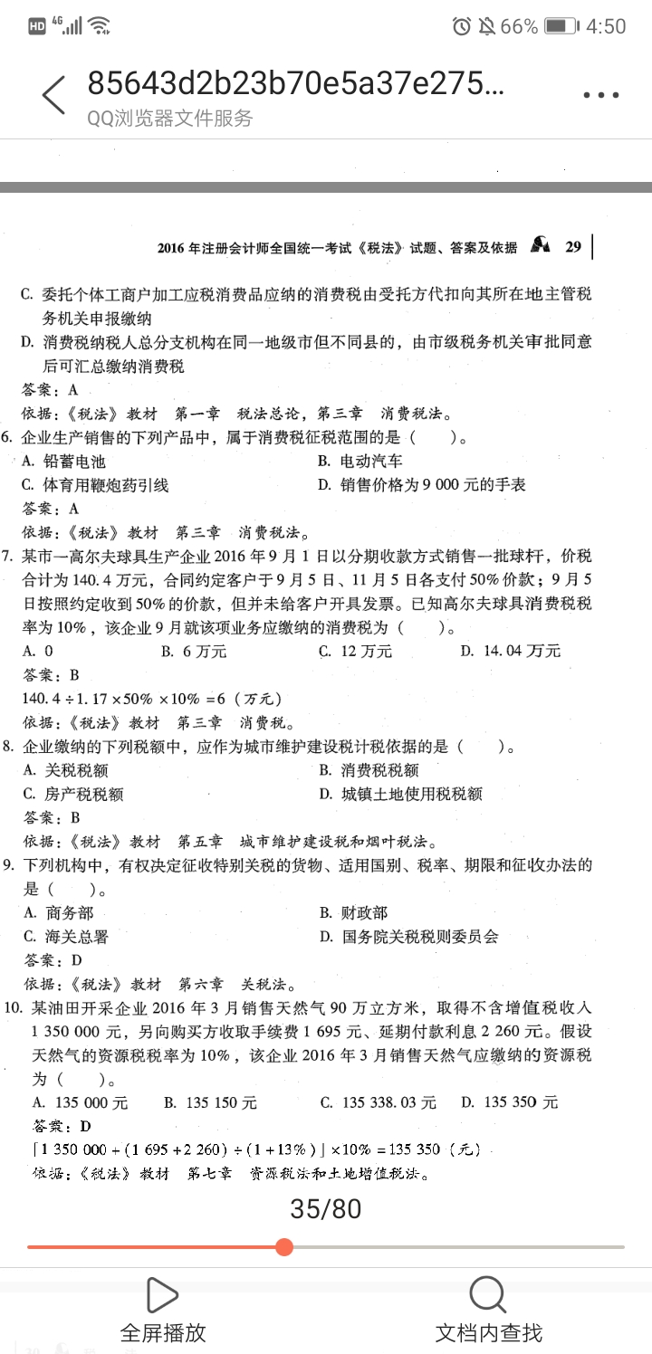
这是2016年的考题,10题如果放在今年来说除的不是1+13%,除的是1+10%吧
秋同学勤奋可爱的准注会同学,你好!
对的~
如果还有疑问,欢迎提问,请继续加油呀!
这道题目NPV(4)这里的3.170是用什么系数来算的?第一...
这道题不明白怎么计算...
老师您好,请问本题第二问中自制的平均存货占用资金,为什么要乘...
老师 ,第一步骤的完工产品是200件,答案里怎么是按120件...
最后一题,16年减值后资产组账目价值是由5500-1500 ...
老师,历年真题第三题在历年考卷的计算分析题中难度算是怎么样的...
第一问 计算最佳估计数 为什么属于涉及多个项目?多个项目不是...
这道题怎么算...
漂亮的小仙女老师,请问这题中商誉按照500*80%来摊销,为...
老师,您好,单选第5题答案中800-(500-300)没懂...

月平均工资是税前还是税后的工资?怎么计算?很多同学都分不清我们日常所说的平均工资到底是税前还是税后,下面茶茶学姐和大家来讲讲这个问题。

2023年计算机专业可以考中级会计吗?计算机专业考生满足中级会计报考条件是可以参加考试的,具体的情况大家可以来看看本次内容,对于考生们报考是有很大的帮助的。


由于全国成绩查询入口开通时间相同,可能同时查询的人数较多,导致查询系统无法进入。如果出现这种情况,请不要担心。建议等一会儿,高峰期错开后查询。或者可以看看以下两种结果查询方法,选择更合适的查看方法。具体情况下面跟随小编一起来看看吧!

软考全称计算机技术与软件专业技术资格(水平)考试,国家级考试,既是职业资格考试,也是职称资格考试,下面跟随小编一起来看看究竟怎么一回事吧,一起来看看~
教师回复: 同学,你好!这个要看盘亏还是盘盈哦,如果盘盈,说明资产增加了,借方的就是资产,贷方当然就是待处理财产损益了。反之如果盘亏了,说明资产少了,资产在贷方。借方当然就是待处理财产损益了。祝学习愉快!
教师回复: 亲爱的同学,上午好~如果上年为负数,取绝对值,计算公式为:营业利润增长率=(本年营业利润-上年营业利润)/上年营业利润的绝对值。比如2018年收入为-100,2019年收入为100,即2019年收入增长率=(100+100)/100=200%如有疑问,我们继续沟通~
教师回复: 可爱的同学,你好税后经营净利润=净利润+税后利息费用因为净利润是已经扣除了税后利息费用的,税后经营净利润是不考虑利息费用用的,所以将净利润加回税后利息费用才是税后经营净利润。可以参考教材P57表2-11理解。希望老师的解答能帮助你理解!务必注意防护,少出门、多学习哦~我们共克时艰,加油!!!祝同学和家人们都能健健康康!
教师回复: 勤奋的同学,你好~合同履约成本是资产类科目,类似库存商品,会发生减值,并且减值可以转回。合同履约成本简单理解为履行合同约定发生的成本,这部分之所以资本化而没有费用化,就是因为满足了资本化的条件,同时满足三个条件,应当确认为合同履约成本:①该成本与一份当前或预期取得的合同直接相关,包括直接人工、直接材料、制造费用等;②该成本增加了企业未来用于履行履约义务的资源;③该成本预期能够收回。这三点和资产的定义趋同,发生的直接相关成本增加了企业资源,并且付出的成本能够收回。合同取得成本:企业为取得合同发生的增量成本预期能够收回的,应当作为合同取得成本确认为一项资产。但是资产的摊销期限不超过一年的,可以在发生时计入当期损益。增量成本,是指企业不取得合同就不会发生的成本。如果不能取得合同,但一样会发生的成本,那就不是合同取得成本了,比如差旅费或尽职调查支出。所以增量成本与合同有非常直接的关联性,最具有代表性的例子就是销售佣金,销售佣金完全跟合同的金额挂钩,则为合同取得成本。另外容易混淆的例子是给销售经理的年度奖金,看似跟合同相关,但是年终奖还有其他很多因素影响,即使没有合同,也可能会有年度奖金。希望老师的解答能帮助你理解!务必注意防护,少出门、多学习哦~我们共克时艰,加油!!!祝同学和家人们健健康康!
教师回复: 优秀的同学,你好~,因为属于非流动的资产,报表上没有合同履约成本,所以将其归集到存货,如果是一年以上的,那么是放到非流动资产的。这个属于收入的知识点,如果不是很清晰,建议等学到收入再理解。希望老师的解答能帮助你理解!