Copyright © 2006-2025 高顿教育, All Rights Reserved. 网站地图
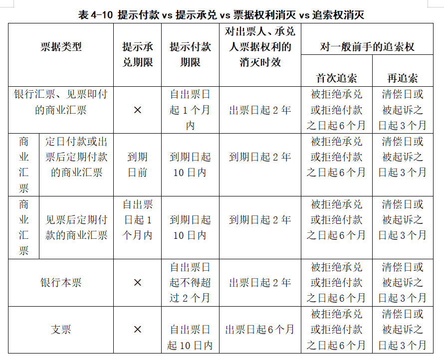
票据的付款期限
阳同学爱学习的同学你好哦~

继续加油哈~
第一个小问的答案分录是不是错了...
Vip老师这题第二问怎么答?...
老师,麻烦问下这道题第二小问,下预付账款那笔为啥是95万呢,...
这个题目标准答案是应收账款,但是昨天答疑说是合同资产,所以到...
请问老师,21题答案解析中, 问题1:有个期限是201312...
老师:事项4中 因考虑退货率 确认的 预计负债-应付退货款 ...
老师 为什么第一问不是: 借 银行存款500 未确认融资费用...
银行承兑汇票一张,银行拒绝付款后,持票人向其前手追索,那么,...
2022-01-04 14:37 4、某公司打算购买一台设备...


江财审计专硕复试考点之简述函证应收账款的概念!如果你要考江财的审计硕士的话,一般会遇到简答题,比如2017年的复试笔试就遇到该题,其中一题叫做“之简述函证应收账款的概念”,如果你还不知道答案,就来看高顿考研的整理,希望能帮助您!

其他应收款的余额在贷方表示应退回对方款项,其他应收款是资产类科目,其他应收款项是指企业除买入返售金融资产、应收票据、应收账款、预付账款、应收股利、应收利息、应收代位追偿款、应收分保账款、应收分保合同准备金、长期应收款等以外的其他各种应收及暂付款项。

其他应付款为负数是表示实际上多付的部分,相当于预付了一部分款项出去。其他应付款,是指与企业的主营业务没有直接关系的应付、暂收其他单位或个人的款项。

教师回复: 同学你好:F/A-年金终值F/P-复利终值P/F-复利现值P/A-年金现值值老师分析一个记忆的技巧,先看第一个字母判断是求现值和终值:F代表终值,P代表现值,再看第二个字母,看是复利还是年金,A代表年金,F或P代表复利(这里特殊,当第一字母是F,则用P表示;当第一个字母是P,则用F表示)。 希望老师的回复可以帮助到你,还有不明白的地方,及时跟老师沟通哟~祝学习顺利~~~
教师回复: 勤奋努力的新海同学,你好~~通货膨胀指的是在货币流通的情况下,货币供给远超过货币实际需求,导致货币贬值,引起了物价上涨的现象,这种现象就是通货膨胀。所以也就是说市场中流通的货币太多了,会导致物价上涨,居民生活水平大幅下降等,所以为了抑制通货膨胀,促使社会经济良性发展,央行就会提高利率,因为利率提高,人们就会把钱存进银行,这样市场上流通的货币就会减少,这样货币就会升值~~老师这样解答同学可以理解嘛~~如果还有问题还可以跟老师继续沟通交流哈~~继续加油噢~~ෆ ͒•∘̬• ͒
教师回复: 爱思考的同学你好~其他权益工具投资是资产类科目,其他权益工具是所有者权益类科目。简单理解就是,其他权益工具投资是我们买的别人家的股票(非交易性,不是为了通过买卖获得价差),其他权益工具就是我们发行的股票(除了普通股,例如优先股)希望以上解答能帮助到你,欢迎随时提问~加油
教师回复: 爱学习的同学你好哦~投资组合的标准差=(0.12*80%)^2+(0.2*20%)^2+2*80%*20%*0.2*0.12*0.2。同学可以根据老师的计算器步骤按一下一步到位。也可以单独先算出三项的值,然后再相加,求和之后再开根号。继续加油哈~
教师回复: 勤奋的同学你好呀。——————1、新金融工具准则变更,所以出售交易性金融资产无需将公允价值变动损益转为投资收益。2、投资的收益是最终卖出减最初买入。新金融准则下,对于交易性金融资产,其持有期间的“公允价值变动损益”视为已经实现,出售时无需再次结转入当期损益(投资收益)。——————祝学习愉快~