Copyright © 2006-2022 高顿教育, All Rights Reserved. 网站地图
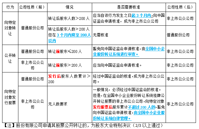
(1)如果c选项是定向转让或定向发行,但是没有说是否转让后超过200人,那还正确吗?(2)c选项中,公开转让是否超过200人都是可以豁免申请核准吗?(3)如果c选项说的是该股份有限公司股东累计201人,此时公开转让股份需要核准吗?
暖同学爱思考的同学你好
关于这个知识点总结如下。
你的各种假设请先按照下图做一个理解,如果还有困惑的我们继续沟通
预祝考试必过~

老师您好,股份有限公司的董事长和监事会主席,都是由选举产生的...
不是说函证应付没有什么用吗 怎么又可以提供审计证据了?...
非居民企业中有实际联系是什么意思?...
审计轻松1 115页2018单选题C项为什么错误,信赖不足风...
教材中说测试应用控制运行有效性不用审计抽样,而后面谈到影响控...
老师,红笔画出来我不理解,为什么不能通过审计来降低重大错报风...
请问一下,固定资产的特征和确认条件在使用中有什么本质区别,为...
请问,可以将资产负债表右边科目理解为满足公司运作(经营 投资...
老师,这题一月31号就应该计提减值是吗?到6.30号的时候划...

薪酬管理证书经教育部备案,专门培养复合型薪酬管理岗位人才。目前薪酬管理证书已经获得咱们国家薪酬管理主要组织的认可,将持有薪酬管理师证书作为薪酬管理或薪税服务岗位的优先录用条件。

高顿教育银行官网为大家带来:2022年招商银行社会招聘信息之公司客户团队总经理,关注高顿教育,为您提供更多考试相关信息。

高顿教育银行官网为大家带来:2022年民生银行香港分行社招之经理岗,关注高顿教育,为您提供更多考试相关信息。

高顿教育银行官网为大家带来:2022年招商银行社会招聘信息之公司业务团队长,关注高顿教育,为您提供更多考试相关信息。

教师回复: 同学,你好!这个要看盘亏还是盘盈哦,如果盘盈,说明资产增加了,借方的就是资产,贷方当然就是待处理财产损益了。反之如果盘亏了,说明资产少了,资产在贷方。借方当然就是待处理财产损益了。祝学习愉快!
教师回复: 可爱的同学,你好税后经营净利润=净利润+税后利息费用因为净利润是已经扣除了税后利息费用的,税后经营净利润是不考虑利息费用用的,所以将净利润加回税后利息费用才是税后经营净利润。可以参考教材P57表2-11理解。希望老师的解答能帮助你理解!务必注意防护,少出门、多学习哦~我们共克时艰,加油!!!祝同学和家人们都能健健康康!
教师回复: 亲爱的同学,上午好~如果上年为负数,取绝对值,计算公式为:营业利润增长率=(本年营业利润-上年营业利润)/上年营业利润的绝对值。比如2018年收入为-100,2019年收入为100,即2019年收入增长率=(100+100)/100=200%如有疑问,我们继续沟通~
教师回复: 勤奋的同学,你好~合同履约成本是资产类科目,类似库存商品,会发生减值,并且减值可以转回。合同履约成本简单理解为履行合同约定发生的成本,这部分之所以资本化而没有费用化,就是因为满足了资本化的条件,同时满足三个条件,应当确认为合同履约成本:①该成本与一份当前或预期取得的合同直接相关,包括直接人工、直接材料、制造费用等;②该成本增加了企业未来用于履行履约义务的资源;③该成本预期能够收回。这三点和资产的定义趋同,发生的直接相关成本增加了企业资源,并且付出的成本能够收回。合同取得成本:企业为取得合同发生的增量成本预期能够收回的,应当作为合同取得成本确认为一项资产。但是资产的摊销期限不超过一年的,可以在发生时计入当期损益。增量成本,是指企业不取得合同就不会发生的成本。如果不能取得合同,但一样会发生的成本,那就不是合同取得成本了,比如差旅费或尽职调查支出。所以增量成本与合同有非常直接的关联性,最具有代表性的例子就是销售佣金,销售佣金完全跟合同的金额挂钩,则为合同取得成本。另外容易混淆的例子是给销售经理的年度奖金,看似跟合同相关,但是年终奖还有其他很多因素影响,即使没有合同,也可能会有年度奖金。希望老师的解答能帮助你理解!务必注意防护,少出门、多学习哦~我们共克时艰,加油!!!祝同学和家人们健健康康!
教师回复: 优秀的同学,你好~,因为属于非流动的资产,报表上没有合同履约成本,所以将其归集到存货,如果是一年以上的,那么是放到非流动资产的。这个属于收入的知识点,如果不是很清晰,建议等学到收入再理解。希望老师的解答能帮助你理解!