





1、凡本网站注明“来源高顿教育”或“来源高顿网校”或“来源高顿”,的所有作品,均为本网站合法拥有版权的作品,未经本网站授权,任何媒体、网站、个人不得转载、链接、转帖或以其他方式使用。
2、经本网站合法授权的,应在授权范围内使用,且使用时必须注明“来源高顿网校”或“来源高顿”,并不得对作品中出现的“高顿”字样进行删减、替换等。违反上述声明者,本网站将依法追究其法律责任。
3、本网站的部分资料转载自互联网,均尽力标明作者和出处。本网站转载的目的在于传递更多信息,并不意味着赞同其观点或证实其描述,本网站不对其真实性负责。
4、如您认为本网站刊载作品涉及版权等问题,请与本网站联系(邮箱fawu@gaodun.com,电话:021-31587497),本网站核实确认后会尽快予以处理。
2025年11月基金从业资格考试科目三结束后,考生关心继续教育、资格注册、成绩管理等问题。其中,刚过科目三暂时不用做继续教育,从从业资格首次注册...
2025-11-18文章解答了非金融公司从业者能否自行注册基金从业资格证的问题,明确表示不能,须由所在机构申请且4年内注册,挂靠违规。还梳理了在符合要求金融机...
2025-11-182026年基金从业资格证报名条件官方暂未发布改革通知,可参考2025年全国统考要求。报名需满足有完全民事行为能力、满18岁、高中或中专以上学历、符合证...
2025-11-172026年基金从业资格考试地点暂未公布,参考2025年及以往安排,全国统考有39个城市考点,包括北京、上海、广州等;考试科目一必考,科目二或三选其一,...
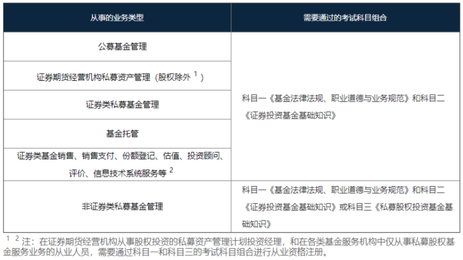
2025-11-122026年基金从业资格考试由中国基金业协会统一组织,已被机构聘用的全日制本科及以上学历者可豁免全部科目。公募、私募、基金托管及服务机构的相关岗...
2025-11-12根据中国证券投资基金业协会相关规定,基金从业资格考试人员违纪违规将受处理。不符合报名条件弄虚作假的,一年不受理报名、取消成绩;一般违纪该...
2025-11-06本文为备考2026年基金从业资格证的考生提供选课建议。选线上培训课重点看机构课程体系、师资等,以高顿教育为例,其班型多样,师资专业且性价比不错...
2025-10-282026年基金从业资格考试已进入备考周期,本文分享实用备考步骤和科目选择要点。首先要明确考证目标;其次制定适合自己的备考计划,零基础考生最少提...
2025-10-282025下半年基金从业资格考试准考证打印时间为11月5日 - 8日,打印入口官网是中国证券投资基金业协会网上报名入口,报名缴费成功考生可在规定时间登录...
2025-10-28本文为2026年想考基金从业的考生推荐线上培训课程。零基础或求稳者可选课程系统、老师专业的高顿教育,其课程分无忧通关计划和VIP持证计划。在职或想...
2025-10-2763题E选项为何不选啊!持有公司发行股份5%前五名股东单位任职人员不能担任,10%已经大于5%不是应该能担任吗?如果不能
资本公积的计算过程不理解
B为什么不对呢
老师:可以分别和我说一下: 1.非货币性资产交换:双方的入账价值和差额怎么确认吗 2.债务重组的:双方入账价值和差额分别怎么确认 3.长期股权投资:初始投资成本,初始入账价值 这几个概念经常弄晕
77题C选项不是应该1%,为什么C正确
63题E选项为何不选啊!持有公司发行股份5%前五名股东单位任职人员不能担任,10%已经大于5%不是应该能担任吗?如果不能
资本公积的计算过程不理解
B为什么不对呢
老师:可以分别和我说一下: 1.非货币性资产交换:双方的入账价值和差额怎么确认吗 2.债务重组的:双方入账价值和差额分别怎么确认 3.长期股权投资:初始投资成本,初始入账价值 这几个概念经常弄晕
77题C选项不是应该1%,为什么C正确
2026年基金从业资格考试地点暂未公布,参考近几年,全国统考城市有39个,包括北京、天津等,具体考场在打印准考证时查看,社会考生均可参加。考生可从这39个城市中任选考试城市。考试科目有三科,分别为《基金基础知识与法律法规》《证券投资基金基础知识》《私募股权投资基金基础知识》,科目.........
2025-11-182025年11月基金从业资格考试科目三结束后,考生关心继续教育、资格注册、成绩管理等问题。其中,刚过科目三暂时不用做继续教育,从从业资格首次注册次年开始;基金从业资格证需企业申请注册,有详细流程;成绩考后7个工作日公布,合格线60分,单科成绩保留4年。...
2025-11-182026年基金从业资格考试地点暂未公布,参考2025年及以往安排,全国统考有39个城市考点,包括北京、上海、广州等;考试科目一必考,科目二或三选其一,符合免考条件可只考科目一;具体考场需打印准考证查看,提前规划更安心。...
2025-11-12根据中国证券投资基金业协会相关规定,基金从业资格考试人员违纪违规将受处理。不符合报名条件弄虚作假的,一年不受理报名、取消成绩;一般违纪该科成绩无效且一年禁考;严重违纪该科成绩无效且两年禁考;特别严重者该科成绩无效且三至五年禁考。违反治安法由公安机关处理,构成犯罪依法追究.........
2025-11-062026年基金从业资格考试已进入备考周期,本文分享实用备考步骤和科目选择要点。首先要明确考证目标;其次制定适合自己的备考计划,零基础考生最少提前2个月准备;再者将教材、课程、真题相结合学习;最后根据就业方向选对科目。备考核心是抓重点、练真题,还可找靠谱机构领免费资料。...
2025-10-28本文介绍2025年11月基金从业考试相关信息。报名要求为年满18岁、有完全民事行为能力、高中及以上学历等;在校大学生和非行业人员可报,部分行业内人员可免考。考试有3个科目,拿证需科目一+科目二或科目一+科目三。考试时间为11月8日,11月5 - 8日打印准考证,介绍了报名流程。...
2025-10-222025年11月基金从业资格考试时间为11月8日,报名费61元/科次,科目一《基金法律法规、职业道德与业务规范》必考,科目二或三选考。报名需登录基金业协会官网,选批次、区域和科目,在线缴费(120分钟内完成)。已缴费考生需在报名截止前申请退考,逾期不可退费。...
2025-10-222025年11月基金从业资格全国统考启用新修订大纲,分科目一(必考,考基础知识与法律法规)、科目二(选考,考证券投资基金全流程知识)、科目三(选考,考私募募投管退);考试为闭卷机考,单选题100道,60分合格,通过科目一+二或一+三可拿证;报名流程包括进官网、注册登录、选批次科目、缴费.........
2025-10-212025年基金从业资格考试备考,很多人面临时间不足、没头绪的问题。本文分享6件实用事儿:做落地计划、利用碎片化时间、啃透教材三遍、用好双休日练题、研究题目背后考点、提高备考效率,全是干货,帮你少走弯路,高效准备考试。...
2025-10-21基金从业考试成绩有效期为4年,过期后可通过重新考试或补近两年30学时后续培训恢复资格。资格注册需通过任职单位申请,需满足科目一+二或一+三的组合要求。本文解答成绩保留期、过期处理及注册流程等常见疑问,帮助考生规避资格失效风险。...
2025-10-212025年11月基金从业资格考试题型题量无变化,每科100道单项选择题,含普通单选题、组合单选题、材料题。考试采取闭卷、机考方式,单科考试时长120分钟,每题1分,总分100分,60分合格。此外,科目一名称微调为《基金基础知识与法律法规》,原名为《基金法律法规、职业道德与业务规范》。...
2025-10-212025年11月基金从业资格考试科目时间可在准考证上查看,考试一般上午9点开始,一天安排三科,按科目一、二、三顺序,但可能因报考人数调整。科目一难度适中,记忆量较大;科目二覆盖面广、题目灵活;科目三背诵内容多,难度排序为科目二>科目三>科目一。考试面向社会考生,考前20天 - 1个月左右报.........
2025-10-212025年11月基金从业资格考试时间为11月8日,科目一(必考,考法规与职业道德)、科目二(选考,考公募基础,计算题多)、科目三(选考,考私募法规与基础,难度较低)。选科需看职业规划:想做公募选科目二,想简单选科目三;备考以教材考纲为主,多练真题,重视理解记忆,避免死记硬背。...
2025-10-212025年11月基金从业资格全国统一考试于11月8日举办,覆盖北京、上海等39个城市。报名条件为年满18岁、高中以上学历等,在校大学生及非行业人员可考。科目一必考,科目二或三选考,闭卷机考120分钟,100道单选60分合格。考位先到先得,建议提前关注报名时间就近报考。...
2025-10-21南昌基金从业考试要考几门?附培训课程推荐!基金从业资格证书则是进入基金行业的高含金量证书,基金从业人员应当具备基金从业资格,过了这个门槛才能够被基金公司和金融机构聘用。很多朋友在备考基金从业资格考试的时候,不知道选择哪家的课程。今天就来为大家推荐一下。...
2025-10-20