25年基金从业《证券投资基金基础知识》考试科目二大纲公布!为进一步完善基金从业资格考试知识框架体系,中国证券投资基金业协会(以下简称协会)对基金从业资格考试大纲进行修订,发布了2025年基金从业资格考试大纲,自2025年11月起启用,大家一起来看看吧!
一、总体目标
《证券投资基金基础知识》科目考核的目标是全面、系统地评估考生在证券投资基金行业工作所需的基础理论、专业知识和实践技能。通过考察考生对基金发展历史和分类、投资分析、组合管理、风险管理、业绩评价、运作管理及销售服务等全流程核心知识的掌握程度,衡量考生综合运用专业知识和技能解决实际问题的能力,为行业机构储备和提供符合法定资质要求的人才,推动基金行业高质量发展。
二、能力等级
衡量考生对基金基础知识、专业技能和法律法规的掌握程度及应用水平,具体分为以下三个能力等级要求:
(一)掌握:要求考生对相关知识能够全面深刻理解与熟练运用,能够解决复杂场景中的具体问题。
(二)理解:要求考生对相关知识能够清晰认知与正确运用,能够解决简单场景下的相关问题。
(三)了解:要求考生对相关知识有初步认识,知晓其基本概念、常识性内容。
三、考试内容与能力要求
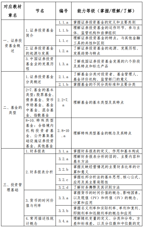
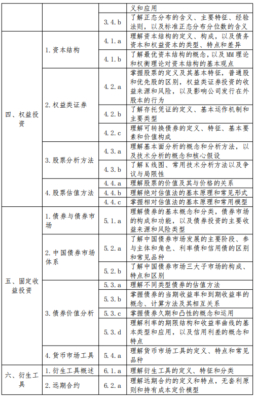
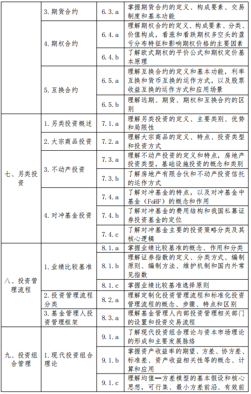
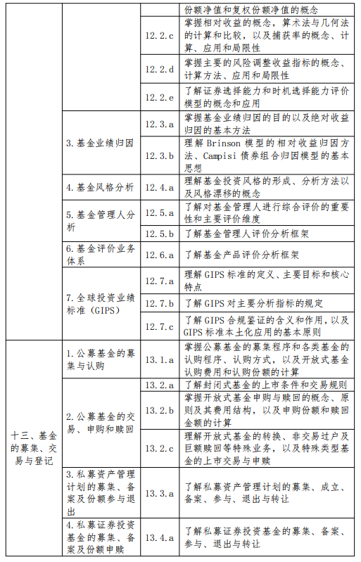
考生应当根据本科目设定的能力等级要求,在学习、考试作答及实际工作中,对下列内容进行系统性的掌握、理解或了解。
![]() |
![]() |
![]() |
![]() |
![]() |
![]() |
![]() |
![]() |
































