
从往年初级会计报名情况来看,报名大概会避开春节假期,在假期前或假期后开始,为期15天-20天。2026年除夕夜在2月16日,故推测,2026年初级会计考试报名在26年1月。
参考25年初级会计考试各项安排,推测26年初级会计准考证打印时间、考试时间、出分时间及拿证时间:

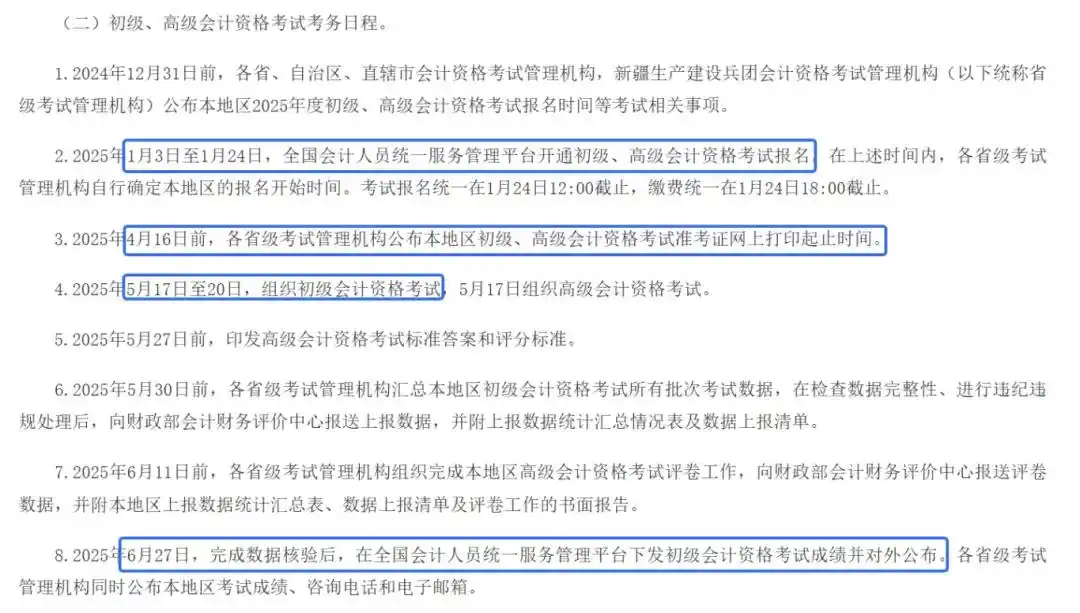
考试时间:预计2026年5月第三周(4-5天)
出分时间:预计2026年6月底
拿证时间:预计2026年8月成绩合格单、9月电子证书、纸质证书。
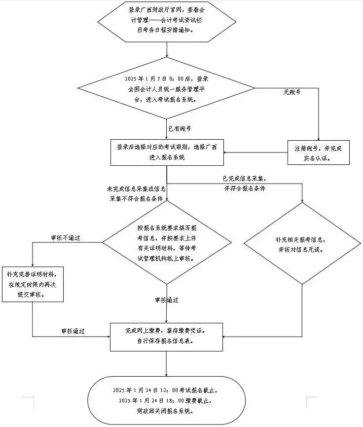
26年初级会计报名流程
初级会计报名方式为均为网上报名。报名期间,考生应登录“全国会计人员统一服务管理平台”进行报考,报名流程参考如下:
以25年广西考区初级会计报名流程为例:

2.注册登录:新用户进行注册,老用户直接登录。
3.选择考试:选择“2026年全国会计专业技术资格考试(初级)”。
4.选择报考地区:遵循属地化报名原则,在职人员按社保缴纳地选择,在校生按学籍所在地填报,其他人员可选择户籍或居住地。
5.阅读相关事项:认真阅读网上报名承诺、相关法律法规及报考流程示意图等,点击“完全同意”“已阅读并知晓”。
6.填写报名信息:如实填写个人基本信息、学历、工作信息等,并上传符合要求的照片。
7.资格审核:部分地区为考前审核,报名系统自动调取信息采集数据进行报名条件审核,符合条件的无需重复上传材料;不符合的需根据实际情况进行信息变更,待审核通过后重新登录报名。考后审核地区的考生可直接进行下一步。
8.网上缴费:审核通过后,进行网上缴费,缴费成功即报名成功。
9.确认报名状态:重新登录系统确认报名状态,显示“√报名成功”,并打印报名信息表留存备查。
初级会计考试介绍
考试科目:《初级会计实务》《经济法基础》
考试题型:均是客观题
考试时长:《初级会计实务》科目考试时长为105分钟,《经济法基础》科目考试时长为75分钟。
合格标准:在同年初级会计考试,《初级会计实务》《经济法基础》成绩均≥60分,算通过考试。
初级会计备考重点
《初级会计实务》共有11章内容,考试重点集中在第三、四、五、六、七、十章:
《经济法基础》共有8章内容,考试重点集中在第三、四、五、八章:
注:上述内容,参考2025年初级会计考试大纲,如有变动,以官方最新通知为准。
26年初级会计备考规划
基础阶段(现在-2025年12月)
看网课:梳理各章节知识框架,理解知识点。
及时刷题:每学完一章就刷对应题目和章节练习。
背诵重点:每天背诵三色笔记、分录、法条和公式。
巩固阶段(2026年1月-3月)
强化学习:主攻重难点和薄弱环节。
刷题复盘:刷近6年真题、二刷母题,整理错题并复盘。
持续背诵:继续背诵三色笔记,用默写本自测。
强化阶段(2026年4月-5月)
巩固基础:复盘基础内容,避免遗忘。
专项训练:三刷母题和真题,进行错题专项训练。
整理笔记:用思维导图将知识点串联起来,系统学习。
冲刺阶段(考前一个月)
模拟考试:做模拟卷,严格计时,熟悉机考操作。
查漏补缺:重看错题,查漏补缺,回归三色笔记巩固。
调整心态:保持良好心态,相信自己。