
湖南应用技术学院2023年“专升本”选拔考试是为招收优秀专科毕业生升入本科阶段学习而设置的选拔考试。它的主要目的是测试考生的实践应用素质和能力。包括对土壤学课程各项内容的掌握程度和应用相关知识解决问题的能力。考试对象为参加“专升本”选拔的高职高专的专科毕业生、并报考园艺、林学专业的考生。
二、考试的基本要求
要求考生系统地理解土壤学课程的基本概念、基本理论,掌握学会利用和改良土壤的方法、措施,掌握肥料合理施用的依据和基本方法。要求考生具有评土、用土、改土的方法、措施和科学施肥等能力和综合运用所学知识分析和解决问题的能力,能达到本科阶段学习所需要的素质、知识和能力基本要求。
三、考试方法和考试时间
土壤学考试采用闭卷笔试,试卷满分100分,考试时间为100分钟。
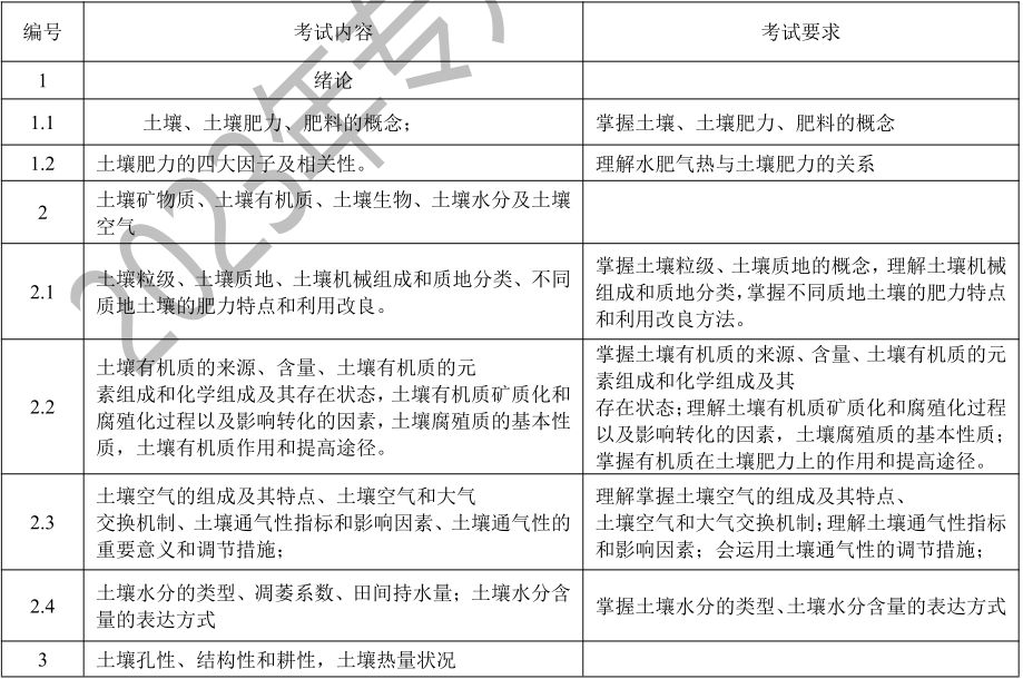
四、考试内容和考试要求




1.名词解释:(4*3=12分)
2.填空题:(20*1=20分)
3.单项选择题:(5*2=10分)
4.计算题(1*12=12分)
5.简答题(4*8=32分)
6.论述题(1*14=14分)
六、教学参考书
[1]陆欣主编,《土壤肥料学》中国农业大学出版社,2011年

QQ登录
微博登录
微信登录





















