
一、总纲
本纲适用于报考马鞍山学院普通专升本设计学视觉传达设计、环境设计专业的考生,考查考生是否达到所规定的设计专业基础理论知识储备的基本要求。主要通过考核测试学生是否掌握艺术学基本原理与方法、是否树立马克思主义文艺观、是否具备基本的艺术素质与能力,达到专科应届优秀毕业生进入本科学习而组织的选拔性考试。
二、考试内容及要求
(一)考核评价目标
考察考生对艺术学基本概念、原理与方法等知识的识记水平与掌握程度;考察学生能否依据艺术学基本原理对艺术作品、艺术创作等相关问题进行恰当分析与评价;考察学生能否运用艺术学基本原理及规律对艺术史与艺术发展的热点问题展开恰当讨论;是否能以马克思主义文艺观对相关艺术问题进行阐述与分析。
(二)考试范围与要求
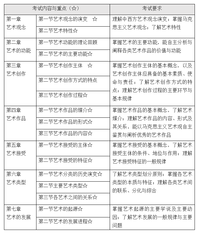
《艺术概论》考试以彭吉象《艺术学概论》为主要复习用书,同时考试范围将结合当代艺术发展的最新成果与热点理论问题进行适当扩展。具体内容如下:


考核方式:闭卷
考核时间:120分钟
试卷结构:
根据命题在规定的时间内完成。试卷满分为150分,90分合格。自带工具(如:画板、直尺、三角板、马克笔、彩铅、水彩等),画纸A3,由我院主考单位统发。
参考书目:无
考核基本要求:
内容:
根据命题完成考试,手绘表现形式不限于海报设计、图形设计、插画设计、装饰画等。
(2)要求:
①构图合理,画面整洁,色彩关系协调;
②能准确表达命题的内容,构思具有创意;
③表现手法丰富,技巧娴熟;
④表达清晰,附有简要的文字设计说明(不少于150字)。

QQ登录
微博登录
微信登录





















