2026年中国政法大学mba学费多少钱?中国政法大学是“211工程”重点建设大学,每年都有很多人报考,竞争激烈,报名费也不得,全日制学费12.9万元,非全日制19.8万元且不安排住宿。
一、学费信息
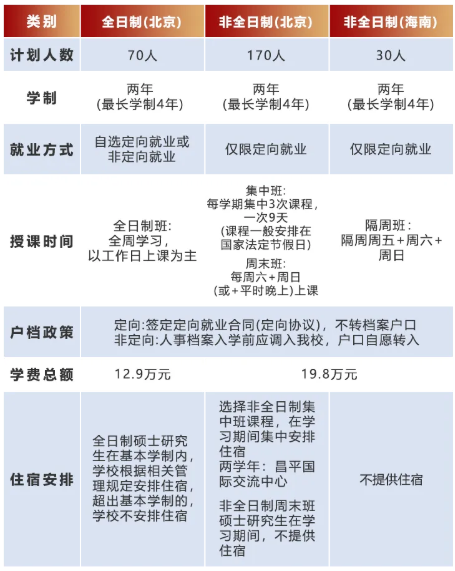
全日制(北京):12.9万元,提供住宿。
非全日制(北京):19.8万元,选择集中班的同学安排住宿,选择周末班的同学不提供住宿。
非全日制(海南):19.8万元,不提供住宿。
二、奖助学金
学校安排运动奖学金、联考奖学金、学业奖学金、助学金、优秀营员奖学金、菁英生态奖学金等。
学校根据有关规定,为全日制硕士生提供助学金、奖学金等。非全日制硕士生享受奖学金等,不享受助学金。有关奖助学金的详细信息,请查询学生工作部网站“研究生工作-奖助学金”栏目(xsc.cupl.edu.cn)、研究生院网站(yjsy.cupl.edu.cn)及MBA中心网站。
三、报考条件
1.中华人民共和国公民;
2.拥护中国共产党的领导,品德良好,遵纪守法;
3.身体健康状况符合国家和招生单位规定的体检要求;
4.考生的学历(国民教育序列)必须符合下列条件之一:
①大学本科毕业后有3年以上(含3年)工作经验的人员(2023年9月1日以前获得本科毕业证书);
②获得国家承认的高职(专科)毕业学历或大学本科结业后,达到大学本科毕业同等学力并有5年以上(含5年)工作经验的人员(2021年9月1日以前获得毕业证书);
③获得硕士、博士研究生学历或学位后有2年以上(含2年)工作经验的人员(2024年9月1日以前获得学位证书)。
(二)报名方式
网上报名:2025年10月中下旬,考生须在中国研究生招生信息网(http://yz.chsi.com.cn)进行网上报名(学历查验),网上支付报名费(以研招网报名通知为准)。
网上确认:2025年11月上旬,网上报名成功后,所有考生(不含推免生)均应当在规定时间内在网上认真核对并确认网上报名信息,并配合报考点采集本人图像等相关电子信息。
打印准考证:2025年12月中下旬或2026年1月上旬。
来源于中国政法大学MBA教育中心
注:以上内容,具体可以咨询在线辅导老师。本内容来自官网,或网络搜集信息仅供参考,不代表合作关系,如有侵权,联系删除!
(快来点击下方图片了解国际硕博/热门项目!)